EasyManua.ls Logo

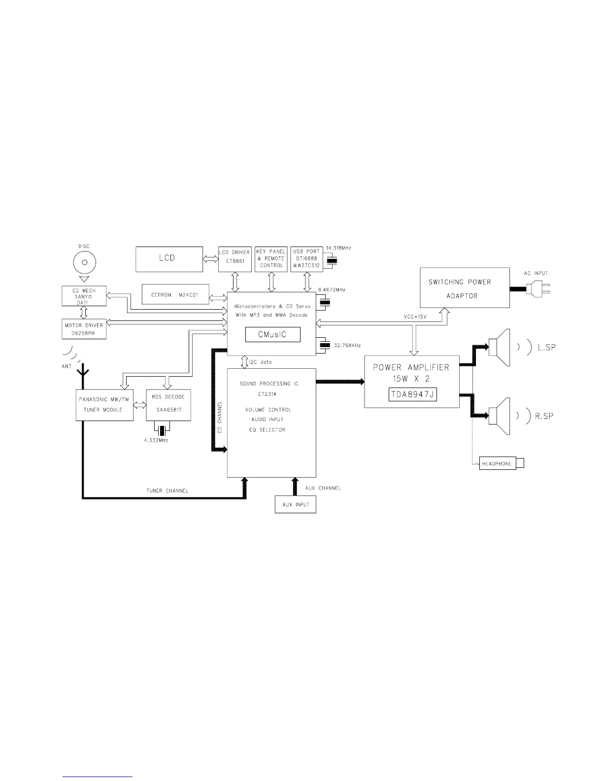
Philips MCM393 - System Diagrams; Set Block Diagram

Philips MCM393
28 pages
Print Icon
To Next Page IconTo Next Page
To Next Page IconTo Next Page
To Previous Page IconTo Previous Page
To Previous Page IconTo Previous Page
Loading...
3-1
3-1
SET BLOCK DIAGRAM

Related product manuals