EasyManua.ls Logo

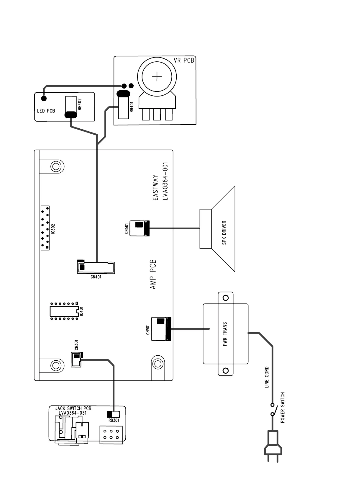
Philips SW968 - Wiring Diagram

Philips SW968
8 pages
Print Icon
To Next Page IconTo Next Page
To Next Page IconTo Next Page
To Previous Page IconTo Previous Page
To Previous Page IconTo Previous Page
Loading...
SW301
JK301
G
TP403
TP402
LVA0031C021
LVA0031C011
TP401
WIRING DIAGRAM
4

Related product manuals