EasyManua.ls Logo

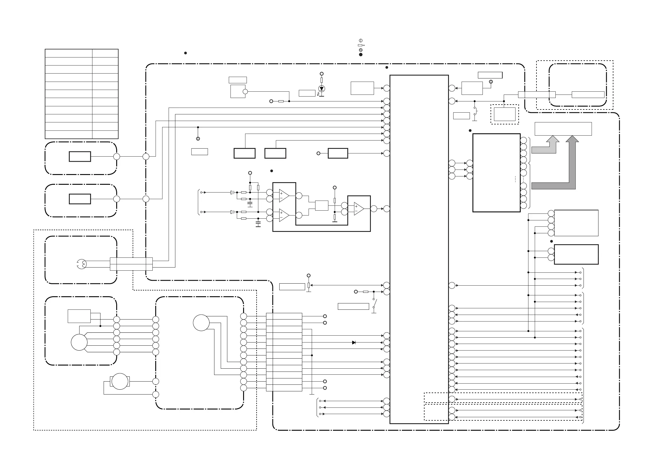
Philips VR540/39 - System Block Diagrams; Servo;System Control Block Diagram

Philips VR540/39
57 pages
Print Icon
To Next Page IconTo Next Page
To Next Page IconTo Next Page
To Previous Page IconTo Previous Page
To Previous Page IconTo Previous Page
Loading...
M
M
LOADING
MOTOR
CYLINDER ASSEMBLY CAPSTAN MOTOR
DRUM
MOTOR
PG
SENSOR
CONTROL
HEAD
CL287
5 5CTL(+)
6 6CTL(-)
CL504
AC HEAD ASSEMBLY
MAIN CBA
KEY- 2
C-CONT
C-FG
D-PG
ST-S
T-REEL
C-F/R
KEY- 1
REMOCON-IN
CTL(+)
RESET
FTV-IN
REC-SAF-SW
PG-DELAY
CTL(-)
D-V SYNC
D-REC-H
RF-SW
H-A-SW
C-ROTA
END-S
IC561
(FIP DRIVER)
14
90
87
94
95
76
10
4
80
34
78
2
13
15
18
33
16
31
8
7
RS501
REMOTE
SENSOR
LM-FWD/REV
81
D-CONT77
(DECK ASSEMBLY)
Servo/System Control Block Diagram
BLOCK DIAGRAMS
T-REEL
TU-VIDEO
FROM
VIDEO
BLOCK
V-IN1
Q771,
Q772
Q501
Q562
Q563
Q564
Q565
DRV-DATA
DRV-STB
DRV-CLK
FP561
FIP
RESET
Q503
S-REEL79
SW-POINT
AL+5V
VR501
TIMER+5V
AND
S-REEL
PS503TP506
IIC-BUS SDA
IIC-BUS SDA
IIC-BUS SCL
A-MUTE-H
IIC-BUS SDA
IIC-BUS SCL
Hi-Fi-H-SW
A-MODE
A-MUTE-H
Hi-Fi-H-SW
A-MODE
H-A-COMP
17
V-ENV
6
P-ON-H
C-POW-SW
P-ON-H
C-POW-SW
P-DOWN-L
67
66
86
P-DOWN-L
C-SYNC
58
SW506
FROM/TO
VIDEO BLOCK
FROM/TO
Hi-Fi AUDIO
BLOCK
TO
AUDIO BLOCK
1-9-11 1-9-12 HE473BLS
SDA
SDA
SCL
SCL
TU701(TUNER UNIT)
IC503 (MEMORY)
72
32
19
83
IIC-BUS SCL
D-V SYNC
D-REC-H
RF-SW
DAVN-L
20DAVN-L
TRICK-H
65TRICK-H
H-A-SW
C-ROTA
IIC-BUS SDA
H-A-COMP
V-ENV
C-SYNC
SECAM-H
61
SECAM-H
IIC-BUS SCL
71
3
5
SDA
SCL
12
11
CAS-LED
TIMER-LED
REC-LED
G1
G2
G3
G4
G5
G6
S1
S2
S7
S8
S9
S10
26
25
24
POWER-LED
23
D565 REC
D564 TIMER
D563 CAS
D562 POWER
D561 STAND-BY
+5V
LD-SW9
AL+12V/+20.5V
P-ON+15V
AL+5V
AL+5V
SW507
AL+12V
P-ON+5V
LD-SW
AL+5V
D502
S-LED
FROM/TO
POWER
SUPPLY
BLOCK
LINE-MUTE
KEY
SWITCH
KEY
SWITCH
TP507
SENS-INH
M
CAPSTAN
MOTOR
" " = SMD
NOTE FOR WIRE CONNECTORS:
1. PREFIX SYMBOL "CN" MEANS CONNECTOR.
(CAN DISCONNECT AND RECONNECT.)
2. PREFIX SYMBOL "CL" MEANS WIRE-SOLDER
HOLES OF THE PCB.
(WIRE IS SOLDERED DIRECTLY.)
TEST POINT INFORMATION
:INDICATES A TEST POINT WITH A JUMPER WIRE ACROSS A HOLE IN THE PCB.
:USED TO INDICATE A TEST POINT WITH A COMPONENT LEAD ON FOIL SIDE.
:USED TO INDICATE A TEST POINT WITH NO TEST PIN.
:USED TO INDICATE A TEST POINT WITH A TEST PIN.
23
22
21
2
22
1
20
13
14
16
17
19
18
7
8
IC561 (LED DISPLAY)
IC501
(SERVO/SYSTEM CONTROL)
IC771
(COMPARATOR)
DRV-DATA
SW509
ST/EJ
DRV-STB
DRV-CLK
DRV-DATA
DRV-STB
DRV-CLK
FP562
LED DISPLAY
G1
G2
G3
G4
S1
S2
S7
S8
S9
S10
23
22
21
28
2
1
68
69
70
20
13
14
16
17
7
8
LINE-MUTE
28
5
6
9
14
13
8
11
10
2
64
4
5
CL502
12 P-ON+15V
11
AL+12V(2)
10 GND
9
D-PFG
8
D-CONT
7
LM-FWD/REV
6
GND
5
C-CONT
4
C-F/R
3
C-FG
2
P-ON+5V
1
AL+12V/+20.5V
SENSOR CBA
SENSOR CBA
END-S
ST-S
Q504
Q505
REC-SAFETY
P-ON+5V
END-S
P-ON+5V
1 1KEY-2
KEY SWITCH
CL505 CN651
FUNCTION CBA
Comparison Chart of
Models & Marks
Model Mark
VR540/39
VR540/58
VR740/02
D
E
F
VR740/07 G
VR740/16
VR740/39
H
VR740/58
VR742/16
VR742/39
I
J
K
VR742/58
L
M
F,G,H,I,J,K,L,M
F,G,H,I,
J,K,L,M
D,E
D,I,L
[ VR540/ (39, 58), VR740/ (02, 07, 16, 39, 58), VR742/ (16, 39, 58) ]

Related product manuals