EasyManua.ls Logo

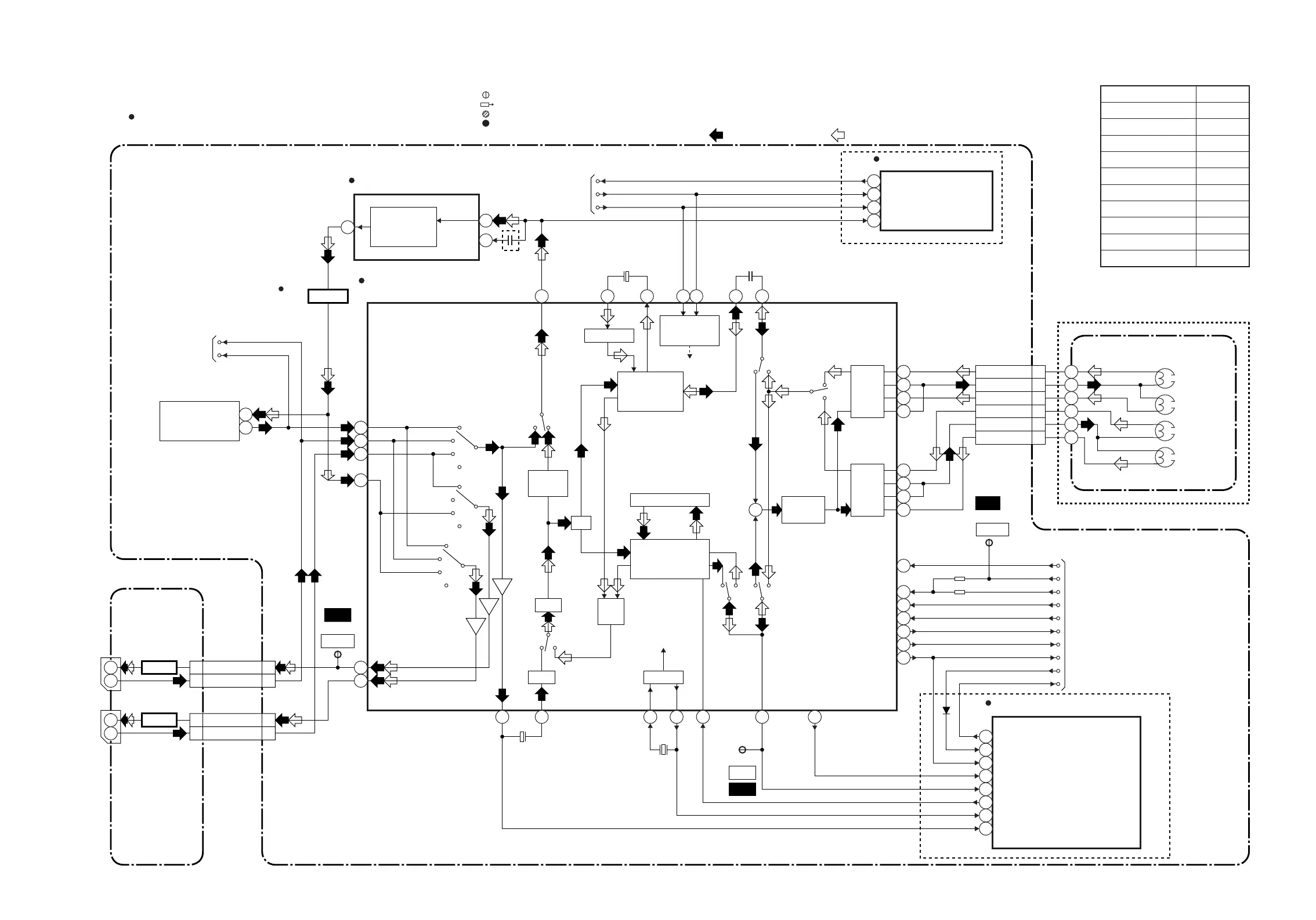
Philips VR540/39 - Video Block Diagram

Philips VR540/39
57 pages
Print Icon
To Next Page IconTo Next Page
To Next Page IconTo Next Page
To Previous Page IconTo Previous Page
To Previous Page IconTo Previous Page
Loading...
CYLINDER ASSEMBLY
V(R)-1
V-COM
V(L)-1
CL253
1
2
3
Video Block Diagram
1-9-13 1-9-14 HE473BLV
(DECK ASSEMBLY)
VIDEO (R)-1
HEAD
SP
HEAD
AMP
EP
HEAD
AMP
REC FM
AGC
FROM/TO SERVO/SYSTEM
CONTROL BLOCK
FROM
SERVO/SYSTEM
CONTROL BLOCK
C-SYNC
RF-SW
D-REC-H
C-ROTA
D-V-SYNC
H-A-SW
H-A-COMP
V-ENV
LUMINANCE
SIGNAL
PROCESS
CHROMINANCE
SIGNAL
PROCESS
C-SYNC
V-ENV
H-A-COMP
H-A-SW
D-V-SYNC
C-ROTA/RF-SW
VIDEO (L)-1
HEAD
VIDEO (L)-2
HEAD
VIDEO (R)-2
HEAD
V(L)-2
V-COM
V(R)-2
4
5
6
TU701(TUNER UNIT)
IC301
(Y/C SIGNAL PROCESS)
IC501 (OSD)
REC-VIDEO SIGNAL PB-VIDEO SIGNAL MODE: SP/REC
SERIAL
DECORDER
V-OUT1
1
V-IN1
1
3 3
V-OUT2
1
V-IN2 3
1
3
JACK CBA
48
50
52
56
24
6
50
55
52
19
20
JK101
V-OUT1
V-IN1
19
20
JK102
CL151
CL152
CL101
CL102
V-OUT2
V-IN2
61
63
96
95
93
94
90
89
88
87
CHARA.
INS.
CCD 1H DELAY
SP
BYPASS
MUTE
PB/EE
IN1
TUNER
IN1
TUNER
MUTE
PB/EE
FRT
IN2
FRT
IN2
AGC
PR
R
Y
C
P
R P R P
EP
Y. DELAY
Y/C
MIX
+
21
7978
AGC VXO
OSD
CHARACTER
MIX
COLOR
-IN
FBC
1/2
58 59
65
2928
IIC-BUS SDA
DAVN-L
IIC-BUS SCL
69684643
" " = SMD
NOTE FOR WIRE CONNECTORS:
1. PREFIX SYMBOL "CN" MEANS CONNECTOR.
(CAN DISCONNECT AND RECONNECT.)
2. PREFIX SYMBOL "CL" MEANS WIRE-SOLDER
HOLES OF THE PCB.
(WIRE IS SOLDERED DIRECTLY.)
TEST POINT INFORMATION
:INDICATES A TEST POINT WITH A JUMPER WIRE ACROSS A HOLE IN THE PCB.
:USED TO INDICATE A TEST POINT WITH A COMPONENT LEAD ON FOIL SIDE.
:USED TO INDICATE A TEST POINT WITH NO TEST PIN.
:USED TO INDICATE A TEST POINT WITH A TEST PIN.
67
84
83
71
62
70
D-REC-H
80
BUFFER
Q101
BUFFER
Q102
TP301
X301
4.433619MHz
C-PB
WF2
VIDEO-OUT
TU-VIDEO
V-IN1TO
SERVO/SYSTEM
CONTROL BLOCK
VIDEO-IN
BUFFER
Q351
MAIN CBA
TP502
RF-SW
WF1
J23
V-OUT
WF1
TRICK-H
SECAM-H
PB-H OUT
IC370 (PAL/SECAM DECTECTOR)
PAL/SECAM
DETECTOR
25 44
17
14
18
2
16
29
1
28
IC640 (VPS)
VPS-V
IIC-BUS SDA
DAVN-L
IIC-BUS SCL
6
14
7
16
F,G,H,I,J,K,L,M
D,E,I,J,L,M
D,I,L
Comparison Chart of
Models & Marks
Model Mark
VR540/39
VR540/58
VR740/02
D
E
F
VR740/07 G
VR740/16
VR740/39
H
VR740/58
VR742/16
VR742/39
I
J
K
VR742/58
L
M

Related product manuals