EasyManua.ls Logo

Pioneer PDP-433PE - Page 79

Pioneer PDP-433PE
108 pages
To Next Page IconTo Next Page
To Next Page IconTo Next Page
To Previous Page IconTo Previous Page
To Previous Page IconTo Previous Page
Loading...
PDP-433PU
79
5 678
56
7
8
C
D
F
A
B
E
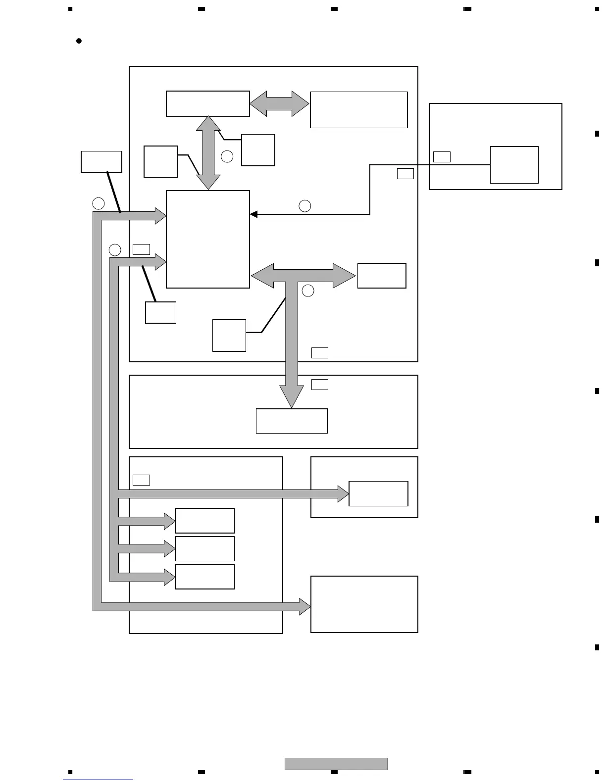
Note: The figures 1 - 4 indicate the number of times the "STANDBY/ON" LED blinks when shutdown occurs in the
corresponding route.
RXD
BUSY
REQ_PU
TXD
CLK
*PU_CE
TEMP1
DIGITAL VIDEO ASSY
THERMAL SENSOR
ASSY
SW POWER SUPPLY
MODULE
MR INTERFACE ASSY AUDIO ASSY
MEDIA
RECEIVER
IC1191
Panel UCOM
external Flash ROM
IC1204
EEPROM
IC1101
Panel UCOM
IC1207
Module UCOM
IC4204
SiI861
IC5202
CXA2021S
IC4005
Expander
IC4011
Expander
Expander
SCL
SDA
A_SCL
A_SDA
DDC_SCL
DDC_SDA
D1
D3
P2
R3
D18
TE1
1
4
2
2
2
IC8351
Thermal
Sensor 1
Block Diagram of the Shutdown Signal System ("STANDBY/ON" LED: Blinking in green)

Related product manuals