EasyManua.ls Logo

Pioneer PDP-503PE

Pioneer PDP-503PE
109 pages
To Next Page IconTo Next Page
To Next Page IconTo Next Page
To Previous Page IconTo Previous Page
To Previous Page IconTo Previous Page
Loading...
79
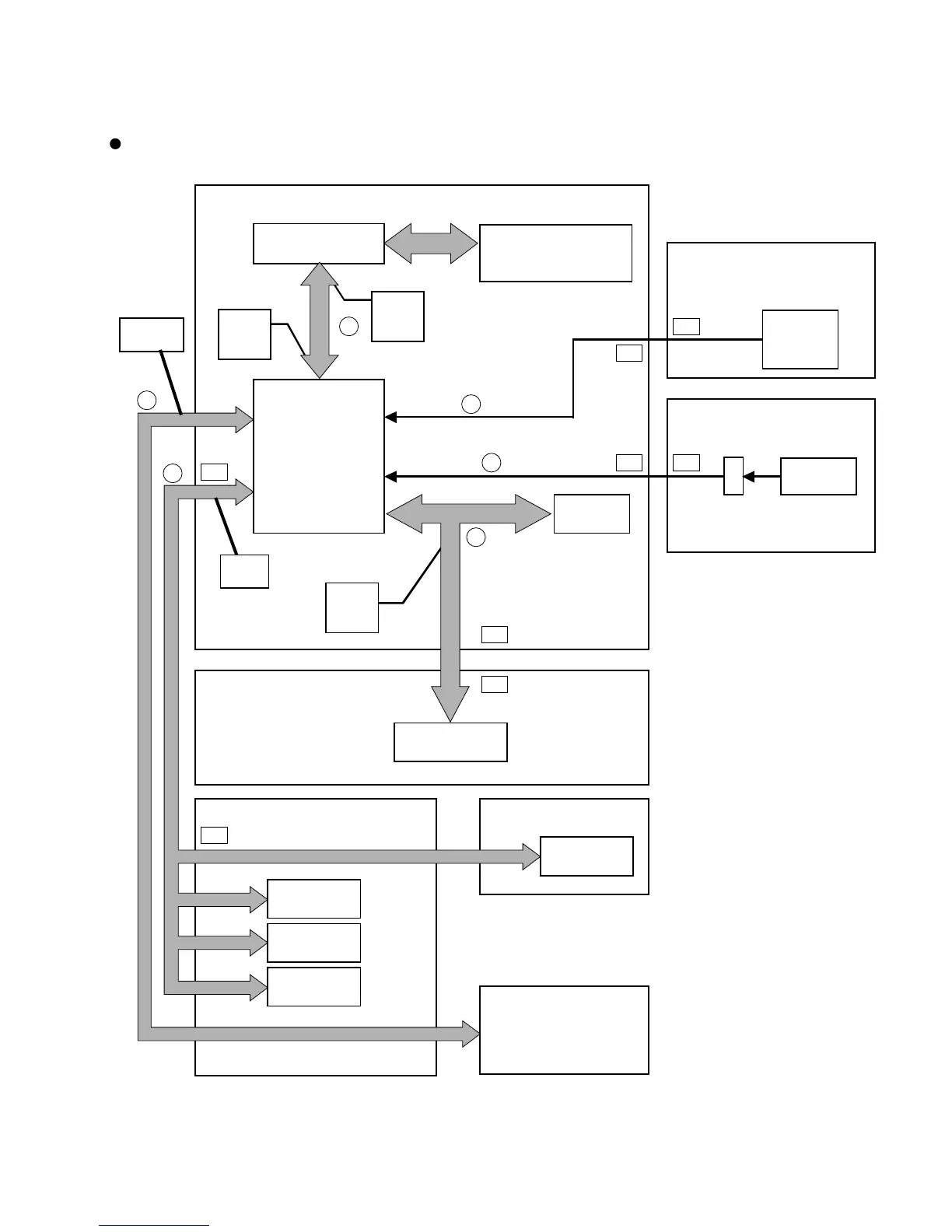
PDP-503PE, PDP-503PU
Block Diagram of Shut Down Signal System
Note: 1 - 4 show LED flashing number of times when shut down occurred in this route.
RXD
BUSY
REQ_PU
TXD
CLK
*PU_CE
DEW_DET
CN2002
TEMP1
DIGITAL VIDEO ASSY
THERMAL SENSOR
ASSY
Y DRIVE ASSY
SW POWER SUPPLY
MODULE
MR INTERFACE ASSY AUDIO ASSY
MEDIA
RECEIVER
IC1191
Panel UCOM
external Flash ROM
IC1204
EEPROM
IC1101
Panel UCOM
IC1207
Module UCOM
IC4204
SiI861
IC5202
CXA2021S
IC4005
Expander
IC4011
Expander
Expander
SCL
SDA
A_SCL
A_SDA
DDC_SCL
DDC_SDA
D1
D3
P2
R3
D18
TE1
D6 Y2
1
4
3
2
2
2
IC8351
Thermal
Sensor 1
Moisture
Sensor

Related product manuals