EasyManua.ls Logo

PPA Agility Hibrida - Page 22

PPA Agility Hibrida
Print Icon
To Next Page IconTo Next Page
To Next Page IconTo Next Page
To Previous Page IconTo Previous Page
To Previous Page IconTo Previous Page
Loading...
22
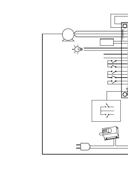
REDE ELÉTRICA
(100-230Vac/50-60Hz)
CAPACITOR DE
PARTIDA DO MOTOR
LUZ DE GARAGEM
(SINALEIRA)
POSITIVO "+" (12VDC)
NEGATIVO "–" (GND)
FOTOCÉLULA DE FECHAMENTO
FOTOCÉLULA DE ABERTURA
FIM DE CURSO MECÂNICO DE FECHAMENTO
FIM DE CURSO MECÂNICO DE ABERTURA
BOTOEIRA
(PEDESTRE)
CONTATO NEGATIVO
REDE ELÉTRICA
(230V / 50Hz)
MOTOR DE INDUÇÃO
MONOFÁSICO
CABO DE ENCODER (FIM DE CURSO DIGITAL)
REEDS DE
FIM DE CURSO
A = ABERTURA
F = FECHAMENTO
C = COMUM
MÓDULO RELÉ PPA
TRAVA ELETROMAGNÉTICA
COMUM (FIO AMARELO)
ABERTURA / FECHAMENTO (FIO PRETO / VERMELHO)
FECHAMENTO / ABERTURA (FIO VERMELHO / PRETO)
LEDS DE
PROGRAMAÇÃO
BOTÕES DE
PROGRAMAÇÃO
JUMPER PARA INVERSÃO DE ROTAÇÃO
TECLADO PROG
RECEPTOR AVULSO (OPCIONAL)
NOTA: O receptor avulso pode qualquer
dispositivo que forneça um contato NA
(normalmente aberto) para a central como
um teclado por senhas, um leitor de cartão
de proximidade, receptor RF, etc. Sendo
que a alimentação fornecida no conector
é de 12Vdc.
FOTOCÉLULAS
As saídas para fotocélulas aceitam contato NA, NF, pulsada e resistiva,
basta conectar e fazer a programação de acordo com a opção escolhida.
JUMPER DE PROGRAMAÇÃO
TACT
LED
M
C
FA
FCA
FCF
NA C NF

Related product manuals