EasyManua.ls Logo

PPA Agility Hibrida - Page 44

PPA Agility Hibrida
Print Icon
To Next Page IconTo Next Page
To Next Page IconTo Next Page
To Previous Page IconTo Previous Page
To Previous Page IconTo Previous Page
Loading...
44
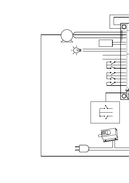
ELECTRICAL SUPPLY
100 - 230Vac / 50-60 Hz
MOTOR START
CAPACITOR
COURTESY LIGHT
('TRAFFIC LIGHT')
POSITIVE “+” (12VDC)
NEGATIVE “-” (GND)
CLOSING PHOTOCELL
OPENING PHOTOCELL
CLOSING MECHANICAL LIMIT SWITCH
OPENING MECHANICAL LIMIT SWITCH
PUSHBUTTON
(PEDESTRIAN)
CONTACT NEGATIVE
ELECTRICAL SUPPLY
(230V/50HZ)
SINGLE-PHASE
INDUCTION MOTOR
ENCODER CABLE (DIGITAL LIMIT SWITCH)
LIMIT SWITCH REEDS
A = OPENING (O)
F = CLOSING (C)
C = COMMON (C)
PPA RELAY MODULE
ELECTROMAGNETIC LOCK
COMMON (YELLOW WIRE)
OPENING / CLOSING (BLACK / RED WIRE)
CLOSING / OPENING (RED / BLACK WIRE)
PROGRAMMING
LEDS
PROGRAMMING
BUTTONS
JUMPER FOR ROTATION INVERSION
PROG (PROGRAMMING TOOL)
(OPTIONAL) LOOSE RECEIVER
NOTE: The loose receiver can be any
device that provides an NO (normally
open) contact to the control board such
as a password keypad, a proximity card
reader, RF receiver etc., with the power
supplied to the connector being 12Vdc.
PHOTOCELLS
The photocell outputs accept NO, NC, pulse, and resistive contact, just
connect and program it according to the chosen option.
PROGRAMMING JUMPER
TACT
LED
M
C
FA
LSO
LSC
NA C NF

Related product manuals