EasyManua.ls Logo

PPA Agility Hibrida - Page 88

PPA Agility Hibrida
Print Icon
To Next Page IconTo Next Page
To Next Page IconTo Next Page
To Previous Page IconTo Previous Page
To Previous Page IconTo Previous Page
Loading...
88
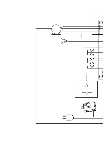
RÉSEAU ELECTRIQUE
100 - 230Vac / 50-60 Hz
CONDENSATEUR DE
DÉMARRAGE DU MOTEUR
LUMIÈRE DE
GARAGE (FEU DE
SIGNALEMENT)
POSITIF "+" (12VDC)
NÉGATIF "–" (GND)
PHOTOCELLULE DE FERMETURE
PHOTOCELLULE D’OUVERTURE
FIN DE COURSE MÉCANIQUE DE FERMETURE
FIM DE COURSE MÉCANIQUE D’OUVERTURE
BOITIER
(PIÉTON)
CONTACT NÉGATIF
RÉSEAU ELECTRIQUE
(230V/50HZ)
MOTEUR D’INDUCTION
MONOPHASIQUE
CÂBLE DE L'ENCODEUR (FIN DE COURSE DIGITALE)
REEDS DE FIN
DE COURSE
A = OUVERTURE
F = FERMETURE
C = COMUN
MODULE RELAIS PPA
VERROU ELECTRONIQUE
COMUN (FIL JAUNE)
OUVERTURE/FERMETURE (FIL NOIR/ROUGE)
FERMETURE/OUVERTURE (FIL ROUGE/NOIR)
LEDS DE
PROGRAMMATION
BOUTONS DE
PROGRAMMATION
CAVALIER POUR INVERSION DE ROTATION
TOUCHE PROG
RÉCEPTEUR SÉPARÉ (EN OPTION)
NOTE: le récepteur séparé peut être n'importe
quel dispositif qui fournit un contact NO
(normalement ouvert) au panneau de
commande, tel qu'un clavier à mot de passe,
un lecteur de carte de proximité, un récepteur
RF, etc. La puissance fournie au connecteur
est de 12Vdc.
PHOTOCELLULES
LLes sorties pour photocellules acceptent les contacts NO, NF, pulsés et résistifs,
il sut de les connecter et de les programmer selon l'option choisie.
CAVALIER DE PROGRAMMATION
TACT
LED
M
C
FA
LSO
LSC
NA C NF

Related product manuals