EasyManua.ls Logo

Premier E Series - Wiring Schematic Overview

Premier E Series
24 pages
Print Icon
To Next Page IconTo Next Page
To Next Page IconTo Next Page
To Previous Page IconTo Previous Page
To Previous Page IconTo Previous Page
Loading...
14
PREMIER E SERIES DUAL CAPACITY INSTALLATION AND MAINTENANCE MANUAL
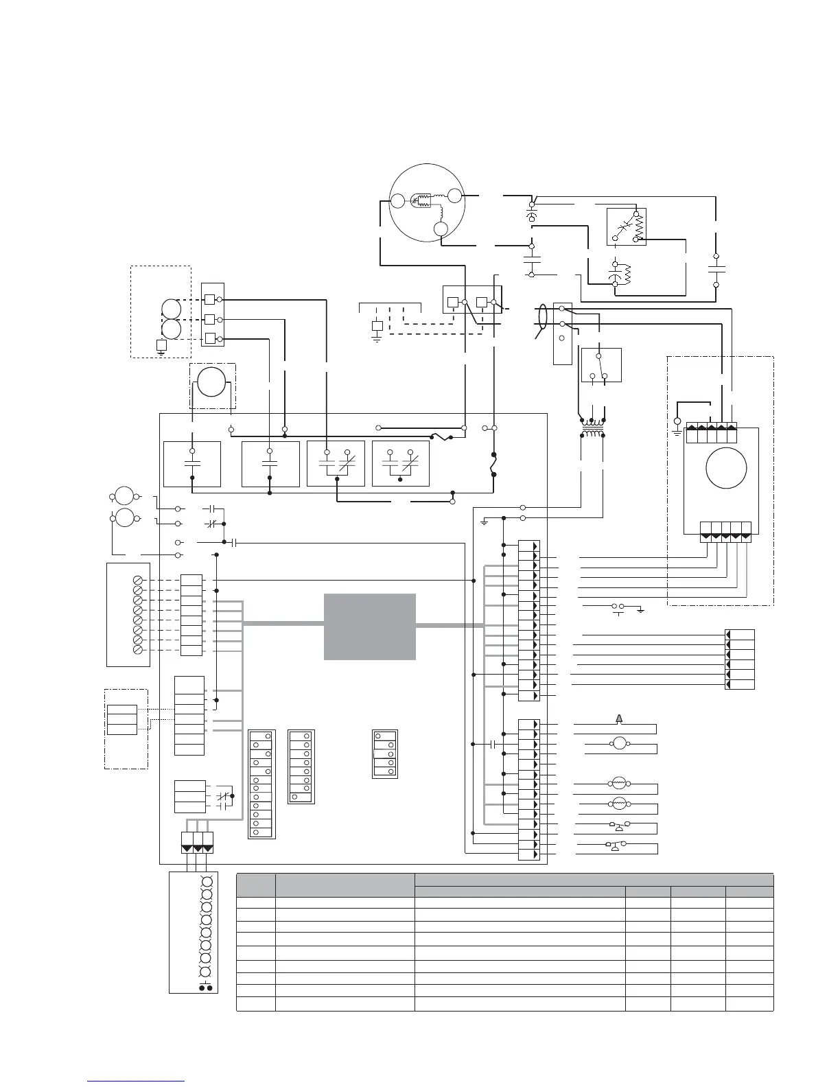
Premier E Series Bristol Dual Capacity Wiring Schematic
208-230/60/1 - ECM2 Blower
97P644B01 01/18/01 Part 1 of 2
Transformer
NOTE 1
HWL
240V L1
HP
Thermostat
CO
R
C
Y1
L1
Y2
240V L2
G
LP
Premier E
Microprocessor
Logic Control
(DC Voltage)
Fused L2
R
C
NO
CR2
COM
NO
NC
CR4
COM
F1-10A
240V
Fused L2
NO
CR1
COM
RV
FP
W
Orange
Orange
Yellow
Yellow
Pink
Orange
White
Tan
Blue
Not Used
Not Used
P3
On
SW1
On
SW3
Not Used
Brown
1 Test / Norm
2 Loop / Well
3 Fan / Comp
4 Dehum/Norm
5 No Htg3 / Htg3
6 Inputs / Norm
7 Outputs / Norm
8 24 VAC / TA32E12
Dual Cap/1 Speed
ECM2
Air Flow
Settings
NO
NC
CR3
COM
Tan
Tan
ECM / ECM2
No RPM / RPM
EH (See Note 8)
Future Use
NOTE 9
Red
Black
Blue
Blue
Pink
Pink
Black
P4
123
G
W
O
R
C
Y1
Y2
LO
F1-10A
240V
14
5
13
4
P5
12
1
2
9
10
3
4
9
11
2
10
8
1
12
5
14
13
6
7
7
6
15
11
Fused L1
1
2
3
4
5
6
P10
NOTE 7
Factory
Setup
24V
Not Used
Not Used
16
8
Not Used
Transformer
Switch
NOTE 1
240V
208V
ECM2
Fan Motor
P11
15 101638
On/Off
PWM
RPM
C2
RPM gnd
234
5
1
PS
D
C
A
NOTE 2
Optional
Remote Unit
Without
Loop Pump
NOTE 3
Blk/Wh
Blk
Or
Blu
Red
240V
208V
Orange
Brown
Green
Blk/Wh
Yel
Blu
Yel
Gray
Vio
Black
CCH
Wh
CCL
Blk
Red
Blk
CCHI
CCLO
CC
CC-GND
O
1
2
3
4
5
6
7
8
C
SL1 In
SL1 Out
1
2
3
4
5
6
7
C
P2
Down
C
Shut
SL1 In
SL1 Out
1
2
3
Acc Com
Acc NC
Acc NO
Status LED PCB
17P503A01 Rev A
R
R
R
R
R
G
Y
R
1
2
3
4
5
Black
Violet
Yellow
Blue
Gray
T
T
Brn
Premier E Series
Main Logic PCB
17P513A05
Not
Used
NOTE 6
240V L2
2
3
1
Stage 1
Stage 2
Ext Pump
1/2 hp Total
208-230/60/1
Pump
Pump
G
Blk/Wh
NOTE 4
L1
Gray/Wh
L2
PB
BRISTOL DUAL CAPACITY
HIGH CAPACITY
Violet
Tan
Black
Red
Blue
Tan
COMP
CAPACITOR
T1
CCH
White
2
5
1
SR
1
2
START
CAPACITOR
Tan
LOW
CAPACITY
L1
T1
CCL
Protector
C
S
R
Start
Main
Blue
White
Blue
L1
Unit Power
208-230/60/1
G
DHW
Pump
Pink
3
11
17P547A01
L1
L1
L2
Field Selection Dips - #1 On, #6 On, #7 On
Drain Pan Overflow Lockout
FP Thermistor Loop <15° F Lockout
High Pressure > 600 PSI Lockout
ECM2 RPM < 100 rpm Lockout
Microprocessor Malfunction*
HWL Thermistor > 130° F
DHW Pump Switch Off
Drain
Air Flow
Status
DHW Off
LED Normal Display Mode
#1 Off, #6 On, #7 On
Drain Pan Overflow
Low Pressure <40 PSI Lockout
ECM2 RPM <100 rpm
Not used
HWL Thermistor > 130° F
DHW Pump Switch Off
Current Fault Status
#6 Off, #7 On
Y1
Y2
O
G
W
SL1
SL2
--
Inputs
#6 On, #7 Off
Compressor Low
RV
FAN
Loop Pump 1
Loop Pump 2
--
Outputs #1
#6 Off, #7 Off
Blower LO
Blower Med
Blower Hi
Aux Heat #1
Aux Heat #2
AuxHeat #3
Aux Heat #4
--
Outputs #2
Diagnostic Modes
DHW Limit
Low Press
High Press
Water Flow
High Pressure > 600 PSI lockout
Compressor High
DHW Pump
FP Thermistor (Loop <15° F, well <30° F
Low Pressure < 40 PSI Lockout
On
SW2
1
2
3
4
5
6
7
8
9
10
11
12

Related product manuals