EasyManua.ls Logo

Pyramis 201075 - Page 279

Pyramis 201075
340 pages
Print Icon
To Next Page IconTo Next Page
To Next Page IconTo Next Page
To Previous Page IconTo Previous Page
To Previous Page IconTo Previous Page
Loading...
279
Strana 8 / 9
doby. Tato možnost se aktivuje dotykem tlačítka a jeho přidržením po dobu 5 sekund v
klidovém režimu (neprobíhá žádná činnost spojená s vařením), namísto číslic denní doby se na
několik sekund zobrazí hlášení PS ON doprovázené pípnutím. Zrušení této možnosti se provádí
stejným způsobem, na obrazovce se zobrazí PS OF.
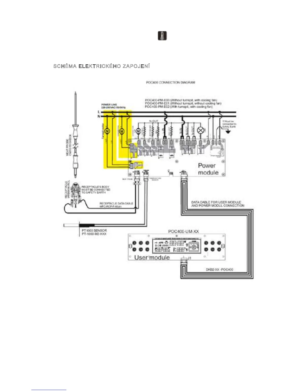
SCHÉMA ELEKTRICKÉHO ZAPOJENÍ
POWER LINE = NAPÁJECÍ VEDENÍ 220-240 VAC - 50/60 Hz
POC400-PM-E00 (bez rožně, s chladicím ventilátorem)
POC400-PM-E01 (bez rožně, bez chladicího ventilátoru)
POC400-PM-E02 (s rožněm, s chladicím ventilátorem)
!!!Must be connected … = Musí být připojeno k bezpečnostmu uzemně
MEAT PROBE = SONDA TEPLOTY MASA
Turnspit motor = Motor rožně
COOLING FAN = CHLADI VENTILÁTOR
CONVECTION FAN = KONVEKČ VENTILÁTOR
TOP HEAT = HORNÍ OHŘEV
Strana 8 / 9
doby. Tato možnost se aktivuje dotykem tlačítka a jeho přidržením po dobu 5 sekund v
klidovém režimu (neprobíhá žádná činnost spojená s vařením), namísto číslic denní doby se na
několik sekund zobrazí hlášení PS ON doprovázené pípnutím. Zrušení této možnosti se provádí
stejným způsobem, na obrazovce se zobrazí PS OF.
SCHÉMA ELEKTRICKÉHO ZAPOJENÍ
POWER LINE = NAPÁJECÍ VEDENÍ 220-240 VAC - 50/60 Hz
POC400-PM-E00 (bez rožně, s chladicím ventilátorem)
POC400-PM-E01 (bez rožně, bez chladicího ventilátoru)
POC400-PM-E02 (s rožněm, s chladicím ventilátorem)
!!!Must be connected … = Musí být připojeno k bezpečnostnímu uzemně
MEAT PROBE = SONDA TEPLOTY MASA
Turnspit motor = Motor rožně
COOLING FAN = CHLADICÍ VENTILÁTOR
CONVECTION FAN = KONVEKČNÍ VENTILÁTOR
TOP HEAT = HORNÍ OHŘEV
Strana 9 / 9
BOTTOM HEAT = SPODNÍ OHŘEV
GRILL = GRIL
RING HEAT = KRUHOVÝ OHŘEV
LAMP = SVĚTLO
Power module = Modul napájení
MEAT PROBE = SONDA TEPLOTY MASA
TEMPERATURE SENSOR = ČIDLO TEPLOTY
RECEPTACLE = ZÁSUVKA
RECEPTACLE BODY … = TĚLESO ZÁSUVKY MUSÍ BÝT PŘIPOJENO K BEZPEČNOSTNÍMU UZEMNĚ
RECEPTACLE DATA CABLE = DATOVÝ KABEL ZÁSUVKY
DATA CABLE … = DATOVÝ KABEL PRO PŘIPOJENÍ MODULU UŽIVATELE A MODULU NAPÁJENÍ
PT1000 SENSOR = ČIDLO PT1000
User module = Modul uživatele

Table of Contents