EasyManua.ls Logo

Qlima SPHP 130 - Page 73

Qlima SPHP 130
82 pages
Go to English
To Next Page IconTo Next Page
To Next Page IconTo Next Page
To Previous Page IconTo Previous Page
To Previous Page IconTo Previous Page
Loading...
73
1
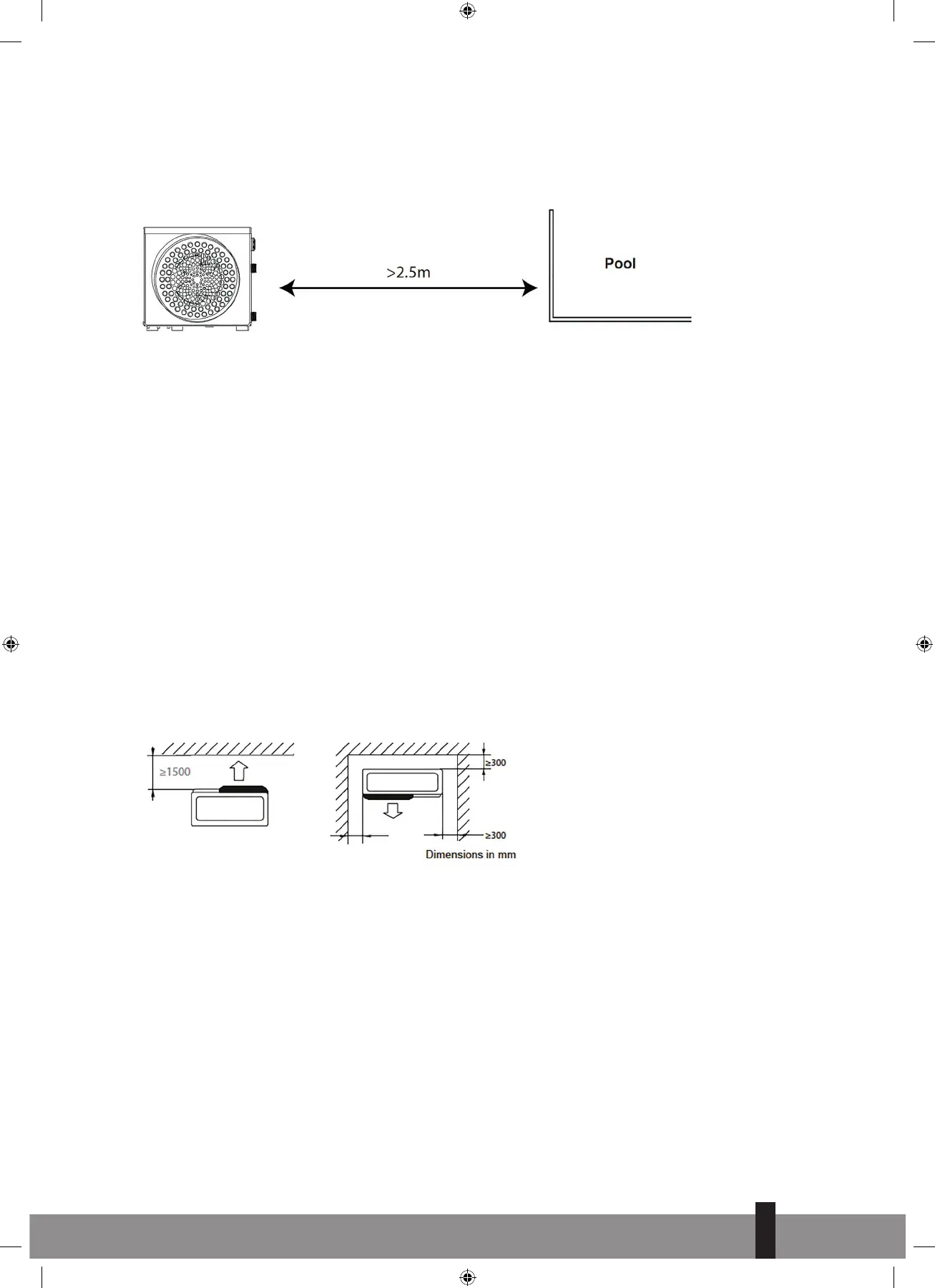
LOCATIE
De warmtepomp moet op een afstand van minimaal 2,5 van het zwembad worden geplaatst.
Leef de volgende regels met betrekking tot de keuze voor de plaats van de warmtepomp na.
1. De toekomstige plaats van de eenheid moet gemakkelijk bereikbaar zijn, voor een handige bediening
en onderhoud.
2. Ze moet op de grond worden geplaatst, best op een vlakke, betonnen vloer. Zorg ervoor dat de vloer
voldoende stevig is en het gewicht van de eenheid kan dragen.
3. Controleer dat de eenheid voldoende geventileerd wordt, dat de luchtuitlaat niet naar de vensters van
omliggende gebouwen is gericht en dat de afgevoerde lucht niet kan terugkeren. Zorg daarnaast voor
voldoende ruimte rond de eenheid voor service- en onderhoudsactiviteiten.
4. De eenheid mag niet op een plaats worden geïnstalleerd waar ze wordt blootgesteld aan olie, brand-
bare gassen, corrosieve producten, zwavelhoudende bestanddelen of dicht bij hoogfrequente appa-
ratuur.
5. Installeer de eenheid niet naast een weg op pad om modderspatten te voorkomen.
6. Zorg er, om de buren geen hinder te bezorgen, voor dat de eenheid zo wordt geïnstalleerd dat ze
gericht is in de richting die het minst gevoelig is voor lawaai.
7. Houd de eenheid zo veel mogelijk buiten bereik van kinderen.
Plaats niet korter dan 1,50 m voor de warmtepomp.
Laat een vrije ruimte van 30 cm rond de zijkanten en de achterkant van de warmtepomp.
Plaats geen obstakels op of voor de eenheid!
Q_man_SPHP 130 ('21) V6.indd 73Q_man_SPHP 130 ('21) V6.indd 73 21-12-20 14:1521-12-20 14:15

Related product manuals