EasyManua.ls Logo

Rainbow 170 HF - Wiring Diagram; Schéma Électrique; Elektrisk Skema; Elektiska Schema

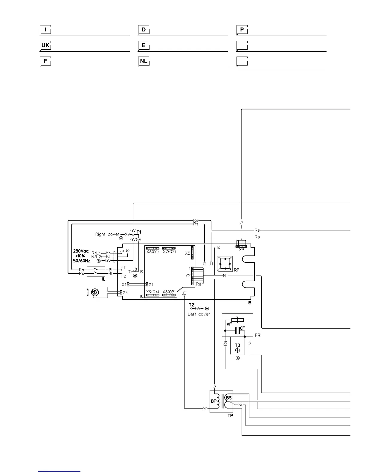
Rainbow 170 HF
Print Icon
To Next Page IconTo Next Page
To Next Page IconTo Next Page
To Previous Page IconTo Previous Page
To Previous Page IconTo Previous Page
Loading...
48
Schema elettrico
Wiring diagram
Schéma électrique
Schaltplan
Esquema eléctrico
Elektrisk skema
Esquema eléctrico
Elektiska schema
Elektriske skjema
S
N
2101A588

Table of Contents