EasyManua.ls Logo

Rainbow Germanium Two - Page 31

Rainbow Germanium Two
Print Icon
To Next Page IconTo Next Page
To Next Page IconTo Next Page
To Previous Page IconTo Previous Page
To Previous Page IconTo Previous Page
Loading...
10
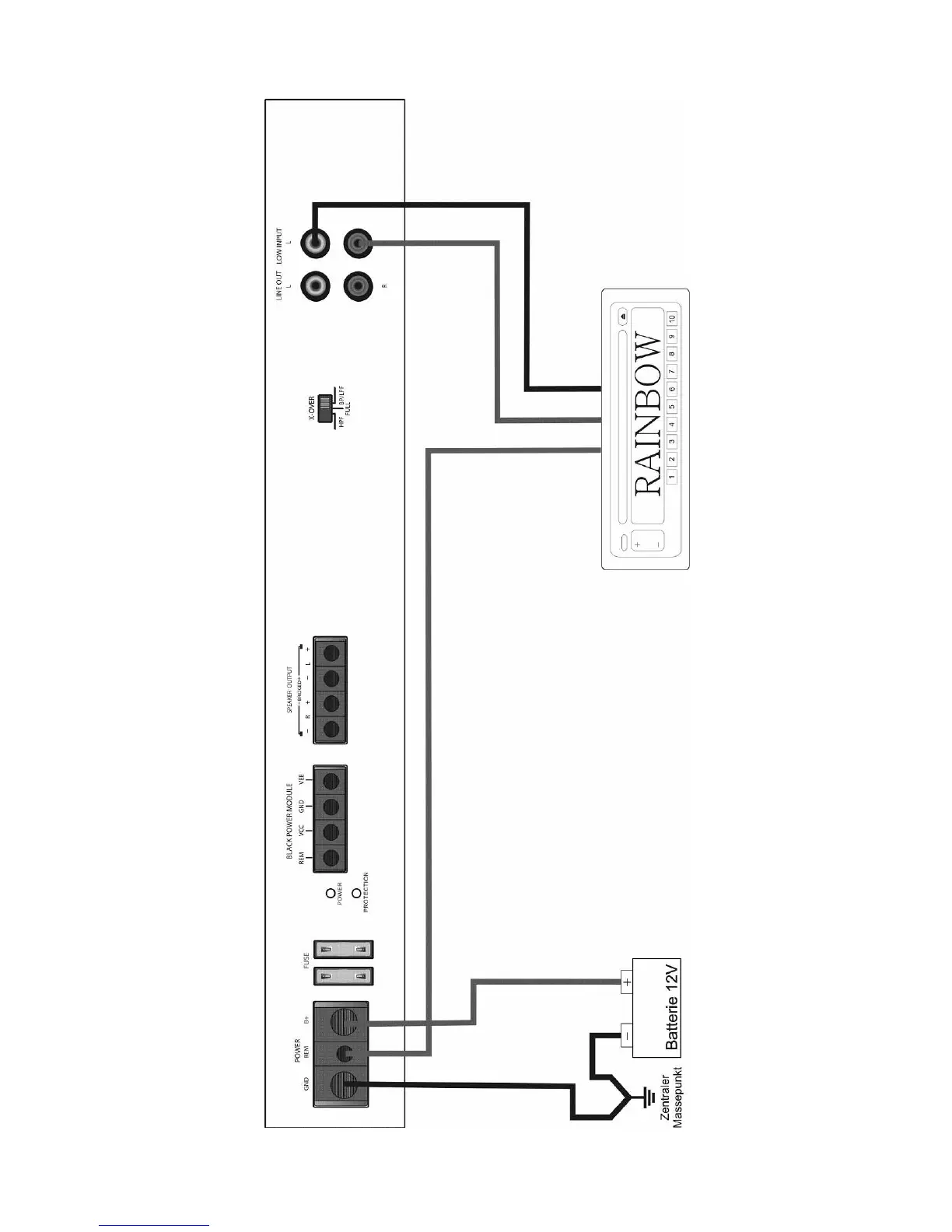
Figure 2: Cable Diagram Amplifier, Radio, Loudspeaker

Related product manuals