EasyManua.ls Logo

Rainbow Germanium Two - Page 41

Rainbow Germanium Two
Print Icon
To Next Page IconTo Next Page
To Next Page IconTo Next Page
To Previous Page IconTo Previous Page
To Previous Page IconTo Previous Page
Loading...
20
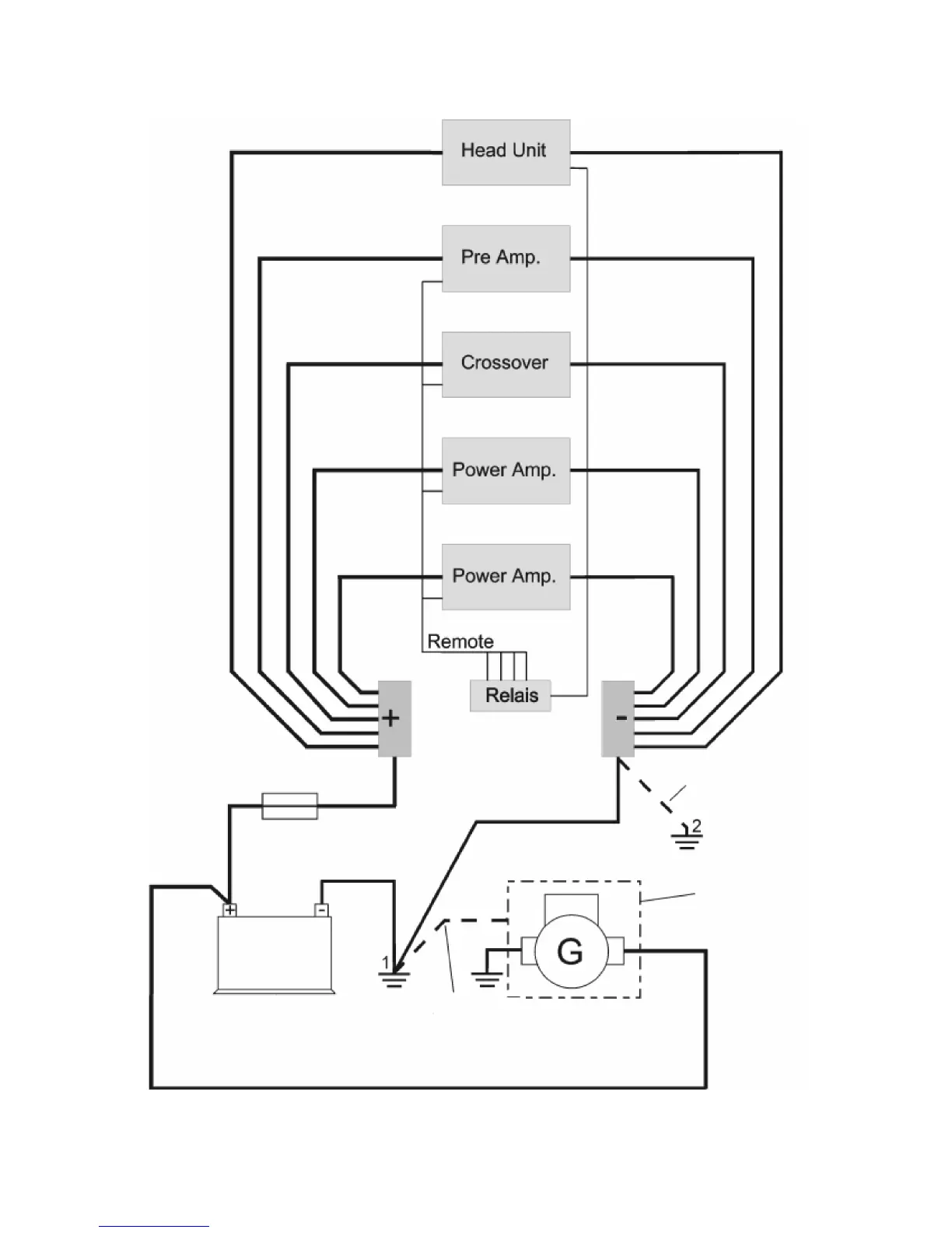
Figure 9: Principal Central Ground Diagram
Battery
Main fuse
Potential
equipotential
Regulator
Generator
housing
Connection
if required
Central plus point
C
e
n
t
r
a
l
g
r
o
u
n
d
p
o
i
n
t

Related product manuals