EasyManua.ls Logo

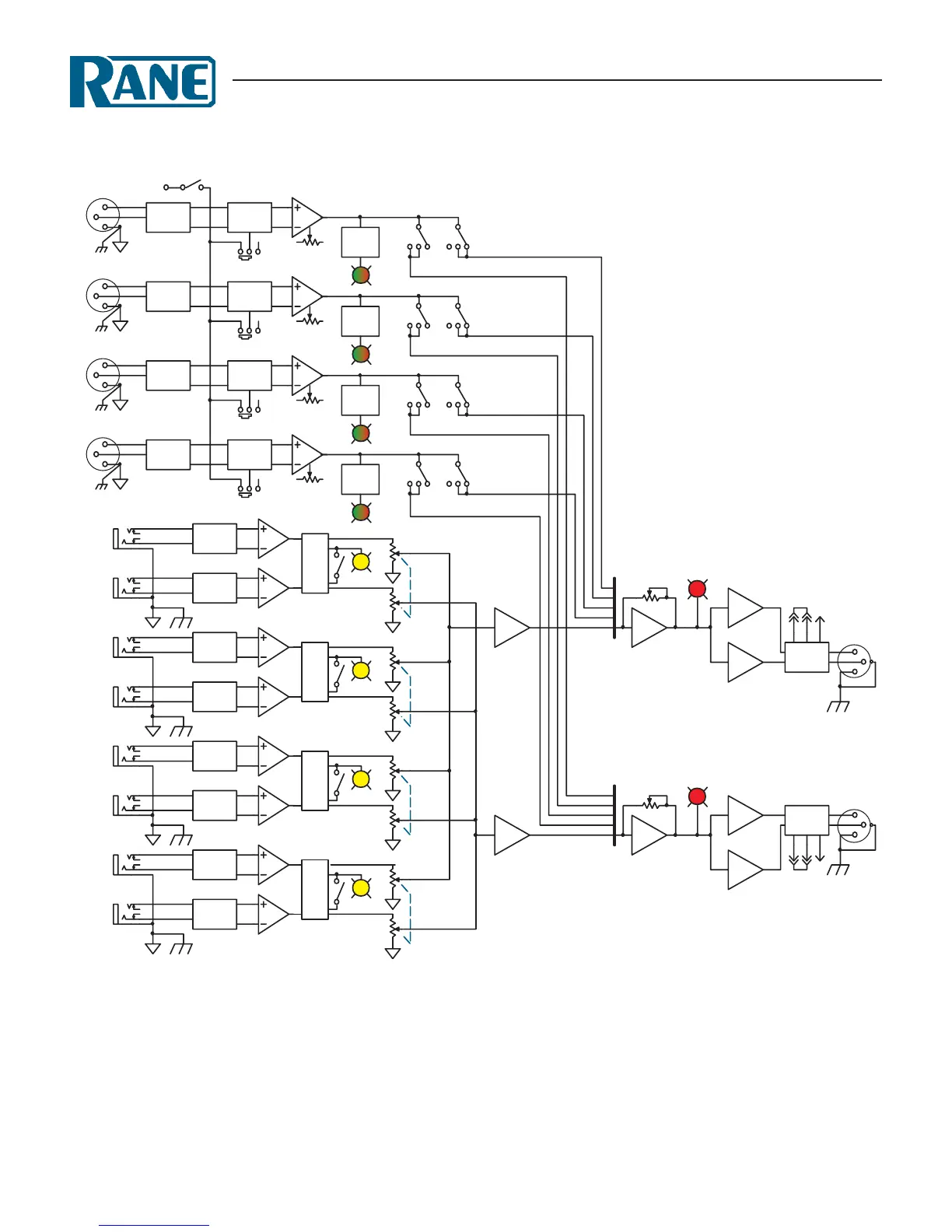
Rane MLM82S - Block Diagram

Rane MLM82S
24 pages
Print Icon
To Next Page IconTo Next Page
To Next Page IconTo Next Page
To Previous Page IconTo Previous Page
To Previous Page IconTo Previous Page
Loading...
MLM82S
MIC & LINE MIXER
Data Sheet-3
1
2
3
+
-
1
2
3
1
2
3
+
+
1
2
3
+
-
1
2
3
+
-
1
2
3
+
-
+15V
M
O
N
O
M
O
N
O
M
O
N
O
M
O
N
O
OL
OL
40 dB
PAD
40 dB
PAD
1
2
31
2
3
LINE MIX
LINE MIX
MASTER MIX
MASTER MIX
PHANTOM POWER
INPUT 2
INPUT 1
INPUT 3
INPUT 4
INPUT 5
INPUT 6
INPUT 7
INPUT 8
OUTPUT A
OUTPUT B
LEVEL
LEVEL
LEVEL
LEVEL
LEVEL
LEVEL
LEVEL
LEVEL
40 dB
PAD
RFI
FILTER
RFI
FILTER
RFI
FILTER
RFI
FILTER
RFI
FILTER
RFI
FILTER
RFI
FILTER
RFI
FILTER
RFI
FILTER
RFI
FILTER
RFI
FILTER
RFI
FILTER
40 dB
PAD
40 dB
PAD
40 dB
PAD
A / A+B / B
A / A+B / B
A / A+B / B
A / A+B / B
SENSE
OL
SENSE
OL
SENSE
OL
SENSE
OL
GRN
SIG
RED
OL
GRN
SIG
RED
OL
GRN
SIG
RED
OL
GRN
SIG
RED
OL
12 dB
12 dB
A
BAL/
UNBAL
LINE
B
A
BAL/
UNBAL
LINE
B
A
BAL/
UNBAL
LINE
B
A
BAL/
UNBAL
LINE
B
Block Diagram

Other manuals for Rane MLM82S

Related product manuals