EasyManua.ls Logo

Realistic STA-7 - Block Diagram

Realistic STA-7
46 pages
Print Icon
To Next Page IconTo Next Page
To Next Page IconTo Next Page
To Previous Page IconTo Previous Page
To Previous Page IconTo Previous Page
Loading...
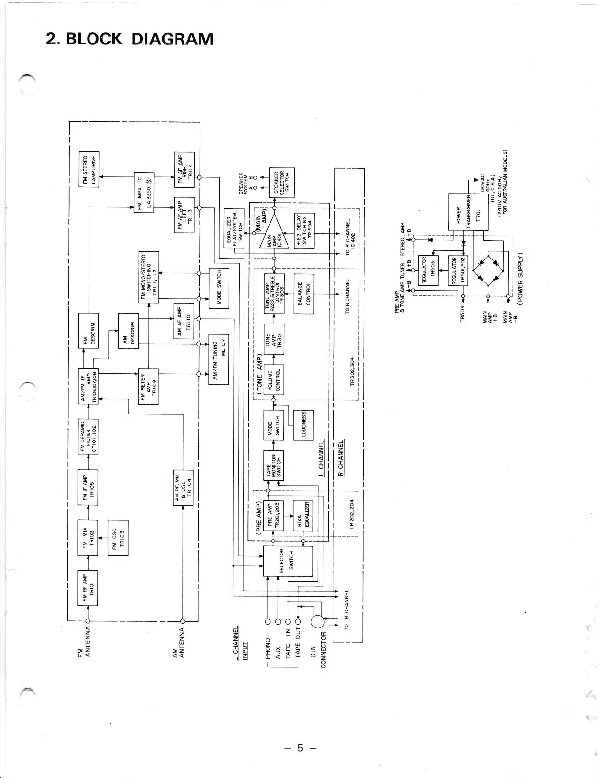
2.
BLOCK DIAGRAM
--l
I
r
tl
)
U
z
z
r
G
t
I
d
J
o
U
E
F
t
U
z
f
F
r
=
c<
a6
ffo
o
o
N
G
F
Jl
UI
zl
z)
<l
II
ol
rl
Jl
bl
zl
21
<t
II
ol
-rl
t_
I
-l
o-l
!
>t :
<l
.
ula
(EI
'
IL
Y
ti
J
z
z
-
G
o
F
_l
JI
ul
zl
zl
<l Fr
rl rl
ol
cl
L
z-l
I
L
tr
o
F
a=
o
(,)
z5
o
-o
f:EE
rl
z
z
U
F
>z
t@
xo
=B
=1
=
N@-
a<F
3E;
uc-'
3?s
o66
otrE
oB'
+@
siE-
=<B
:g
E- o
i!*o
=F
x
E-a
EO
=6
=8
;E
-5-
n

Related product manuals