EasyManua.ls Logo

Regency P33R-NG2 - Simpson Dura-Vent Venting; Simpson Dura-Vent Venting Components List

Regency P33R-NG2
40 pages
Print Icon
To Next Page IconTo Next Page
To Next Page IconTo Next Page
To Previous Page IconTo Previous Page
To Previous Page IconTo Previous Page
Loading...
Regency P33R-2 Zero Clearance Rear Vent Direct Vent Gas Fireplace
13
SIMPSON DURA-VENT VENTING COMPONENTS LIST
All Simpson Dura-Vent components are available directly from Regency.
All components available directly from Regency.
Part # Description Part # Description Part # Description
INSTALLATION
Simpson Dura-Vent
Direct Vent GS
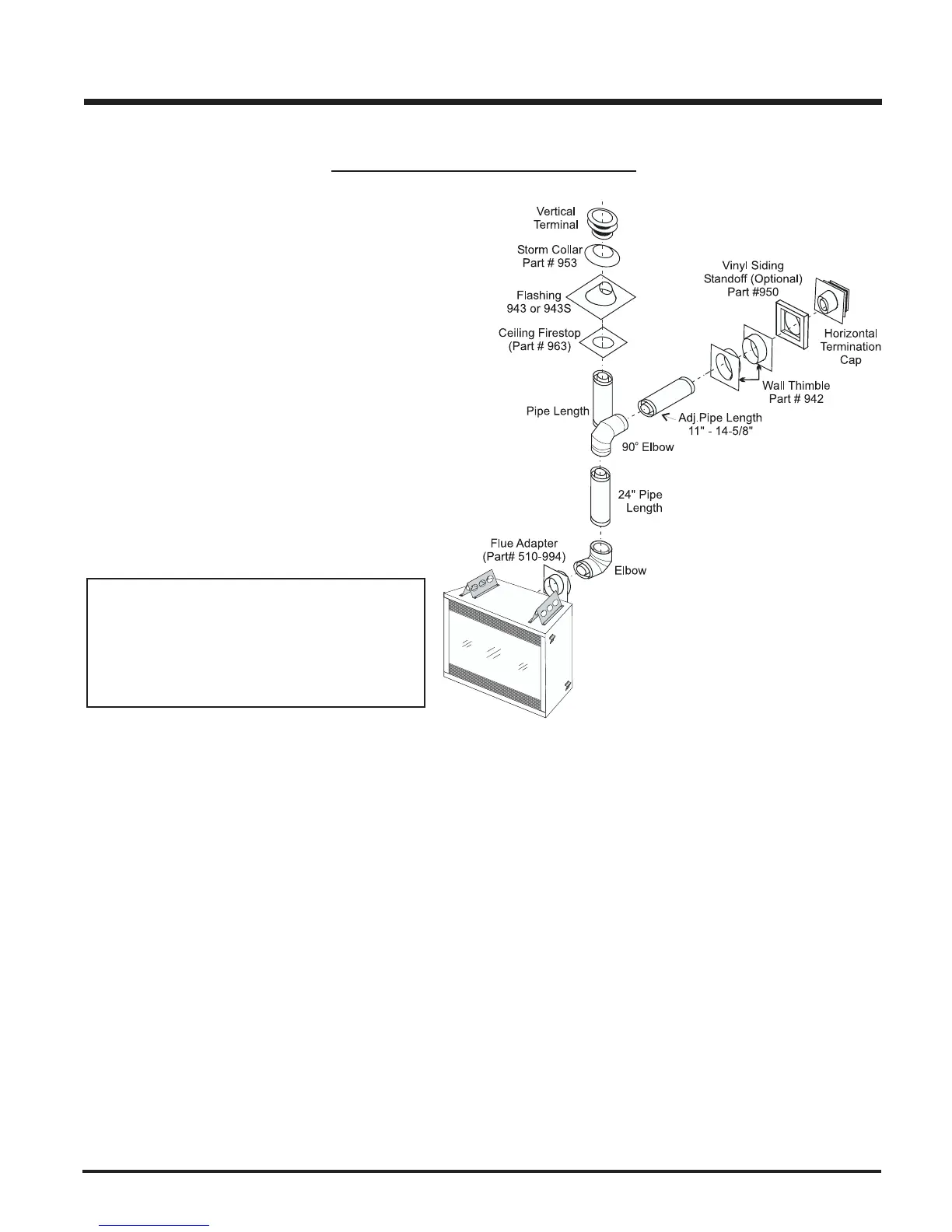
SIMPSON DURA-VENT VENTING
Horizontal or Vertical Terminations
The Simpson Dura-Vent Direct Vent System offers a
complete line of component parts for installation of both
horizontal and vertical installations. Many items are
offered in decorative black, as well as galvanized
finish. We recommend using the galvanized finish for
installation with the P33R-2.
The minimum components required for a basic horizon-
tal termination are:
1 AstroCap Horizontal Termination Cap
190
o
Elbow
1 Flue Adaptor
1 Wall Thimble
1 Length of pipe to suit wall thickness (see chart)
For siding other than vinyl furring strips may be used,
instead of the vinyl siding standoff, to create a level
surface to mount the vent terminal. The Terminal must
not be recessed into siding.
If a Vinyl Siding Standoff is required (it must be used
with vinyl siding), measure to outside surface of wall
without siding and add 2 inches.
971 Horiz. Termination Kit includes: 90
o
black elbow, wall thimble cover, horiz.
square termination cap, 24" black
pipe, 11" -14" 5/8" adjustable black
pipe
970 Basic Horiz. Termination. Kit includes:
90
o
black elbow, wall thimble cover,
horiz. square termination cap
978 Vert. Termination Kit includes 0/12 -
6/12 pitch adjustable flashing, storm
collar, low profile term. cap
908B 6" Pipe Length - Black
907B 9" Pipe Length - Black
906 12" Pipe Length - Galv.
906B 12" Pipe Length - Black
904 24" Pipe Length - Galv.
904B 24" Pipe Length - Black
903 36" Pipe Length - Galv.
903B 36" Pipe Length - Black
902 48" Pipe Length - Galv.
902B 48" Pipe Length - Black
911B 11"-14 5/8" Adjustable Pipe Length -
Black
917B 17"- 24" Adjustable Length - Black
945 45
O
Elbow - Galv.
945B 45
O
Elbow - Black
945G 45
O
Elbow - Swivel - Galv.
945BG 45
O
Elbow - Swivel - Black
990 90
O
Elbow - Galv.
990B 90
O
Elbow - Black
990G 90
O
Elbow - Swivel - Galv.
990BG 90
O
Elbow - Swivel - Black
991 High Wind Termination Cap (Vertical)
980 Vertical Termination Cap
984 Horizontal Square Termination Cap
985 Horizontal Square High Wind
Termination Cap
982 Snorkel - 14" Rise Termination Cap
981 Snorkel - 36" Rise Termination Cap
940 Wall Thimble - Support/Box
941 Cathedral/Ceiling - Support/Box
3951 Brass Trim for Wall Thimble/Ceiling
Support
963 Firestop Spacer
943 Flashing 0/12-6/12
943S Flashing 7/12-12/12
953 Storm Collar
950 Vinyl Siding Standoff
988 Wall Strap
942 Wall Thimble
Parts not supplied by Dura-Vent
946-506/P Vent Guard (Optional)
640-530/P Riser Vent
510-994 Flue Adapter
946-205 Vinyl Siding Shield for Riser
Vent Terminal
946-523/P AstroCap Termination Cap
The Regency AstroCap
TM
is certified for installations using FPI
venting systems as well as Simpson Dura-Vent® and Direct Vent
GS.
Regency
TM
, and Regency AstroCap
TM
are the proprietary trade-
marks of FPI Fireplace Products International Ltd.
Dura-Vent® and Direct Vent GS are registered and/or proprie-
tary trademarks of Simpson Dura-Vent Co. Inc.

Table of Contents

Related product manuals