EasyManua.ls Logo

Reversomatic RERV-C100ECM - Wiring Diagram; Superior ECM Wiring

Default Icon
12 pages
Print Icon
To Next Page IconTo Next Page
To Next Page IconTo Next Page
To Previous Page IconTo Previous Page
To Previous Page IconTo Previous Page
Loading...
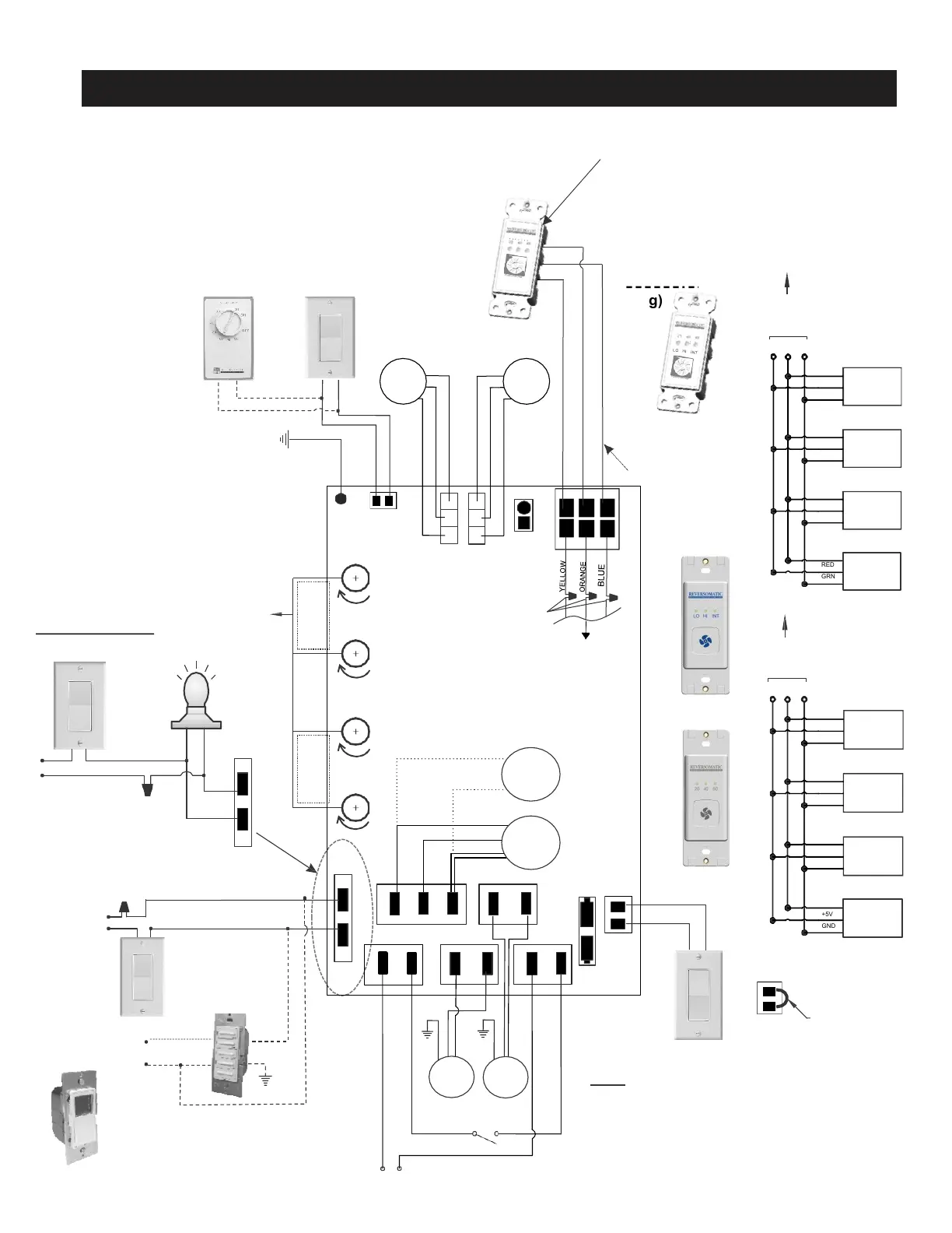
Wiring Diagram : Superior ECM
2
LINE
LINE
SUPPLY
NEUT
LINE
EXHAUST
LINE
NEUT
DAMP NC
NEUT
DAMP NO
NEUT
LINE SW
On
Off
Remote
e)
(HV-High Voltage)
ON/OFF
Low HighLow High
Exhaust
Fan Speed
Supply
Fan Speed
4 - Speed Controller for Manual Balancing
and Air Flow Adjustment
(Turn the Knob clockwise
to increase speed)
or
120 Vac / 1 / 60Hz
Power Supply
Low
b)
Note: Same power source can be
used for wall switch,Time delay switch
(TC100-120 & TC100-120P) and HRV / ERV
TC100-120P
d) TC100-120
RED
BLACK
WHITE
Ground
120 Vac / 1 / 60Hz
Power Supply
b)
c)
Hi
Low
Low Voltage
Speed
Contact
(Dry contact)
GND DAT 5V
RED
WHITE
BLACK
Low Voltage
NC
C
NO
Interloc
k
(These connections
must be done inside
the electrical box)
a)
Furnace, Fan Coil,
Heat Pump
Interlock
RED
YEL
g)
(Also available without
OFF mode)
GRN
Note:
Up to 4 Timer Switches (TC 100-5V)
and one intermittent switch (IC 100-5V)
can be connected to control board of
HRV/ERV by using three 24 AWG (min.)
standard Copper wires as shown.
Maximum total wire length 75ft.
(see option 2)
Option 2:
Timer
Switch
2
Timer
Switch
3
Timer
Switch
4
to Control
Board
YEL
RED
GRN
+5 DAT GND
YEL
RED
GRN
YEL
RED
GRN
(TC100-5V)
YEL
RED
GRN
Intermittent
OR Timer
Switch 1
FAN
Exhaust
FAN
Supply
AC connection
Door Safety switch
Temp
Sensor
Exhaust
FAN
motor
f)
HRV/ ERV
Hi / Low
120 Vac / 1 / 60Hz
Power Supply
Light / Switch Option
b)
Light
On / Off
Remote
0n/0ff
HV
Jumper
(remove jumper to install
master ON/OFF switch)
Ext. Interlock
OR
Ground
DC connection
Note:
Make sure, the Line must be
connected to Line and Neutral
connected to Neutral. Unit will not
function if not connected correctly.
OptionalAccessories(Not Supplied)
a) Timer S
witch (TC100)(old/new)
b) Wa
llSwitch
c) Dehumidistat
d) Time D
elay Switch (TC100-120 & TC100-120P)
e) Master On
/Off Switch for HRV/ERV
f) Light
g) Intermittent S
witch (old/new)
Timer
Switch
4
to Control
Board
+5 DAT GND
(TC100-5V)
DAT
+5V
GND
RED
WHIT
E
BLAC
K
RED
WHIT
E
BLAC
K
DAT
+5V
GND
DAT
+5V
GND
DAT
+5V
GND
NEW
Intermittent
OR Timer
Switch 1
NEW
Timer
Switch
2
NEW
Timer
Switch
3
NEW
New
Intermittent Switch
(TC150-5V)
New
Timer Switch (TC100-5V)
+
-
120 VAC / 1 / 60Hz
Power Supply
+
-
+
Hi
-
+
-
Supply
FAN
YELLOW
BLUE
WHITE
WHITE
BLUE
YELLOW
YELLOW
ORANGE
YELLOW
ORANGE
WHITE
RED
RED
BLACK
BLK
WHT
GREEN
BROWN
BLUE
BLACK
GREEN
BROWN
motor
BLACK
WHITE
For built-in
Damper
internal damper
connection
(forward /
reverse motor)
For external
Damper
damper
connection (single
stack motor)
BLUE
WHT

Related product manuals