EasyManua.ls Logo

Revox B215 - Page 4

Revox B215
58 pages
Go to English
Print Icon
To Next Page IconTo Next Page
To Next Page IconTo Next Page
To Previous Page IconTo Previous Page
To Previous Page IconTo Previous Page
Loading...
4I
!
Öl
<g
I<
N
=
)
o
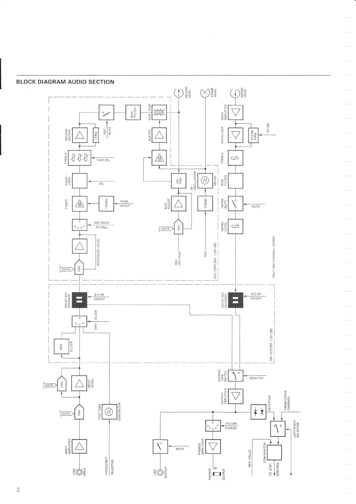
BLOCK DIAGRAM
AUDIO SECTION
F
Ae
E]
3>
o
oz
OU
o
d>
OJ
a
F
sr
ö!
.F
z
ö
o
a
F
z
o
REC MUTE
7Oll2OFs
T
Ä
i
E
ol
?l
"l
L
T
B/C NR
ON/OFF
äff
>o
dH
8/C
NB
z
9
rl
:1
>l
Fl
J
zl
l
MONITO R
--
6y
>z
o<
EI
9o
o
F
o
)
d
2)
o.'d
i<
o
F
z
l
o

Table of Contents

Related product manuals