EasyManua.ls Logo

Reznor UDXC - Vent Connections for Standard Units; Installation Methods

Reznor UDXC
64 pages
Print Icon
To Next Page IconTo Next Page
To Next Page IconTo Next Page
To Previous Page IconTo Previous Page
To Previous Page IconTo Previous Page
Loading...
26
UBXC-UDXC-IOM (02-24) 1042980-0
INSTALLATION—CONTINUED
Vent Connections for Standard Units
⚠ CAUTION ⚠
Do not vent into an existing gravity vent or chimney.
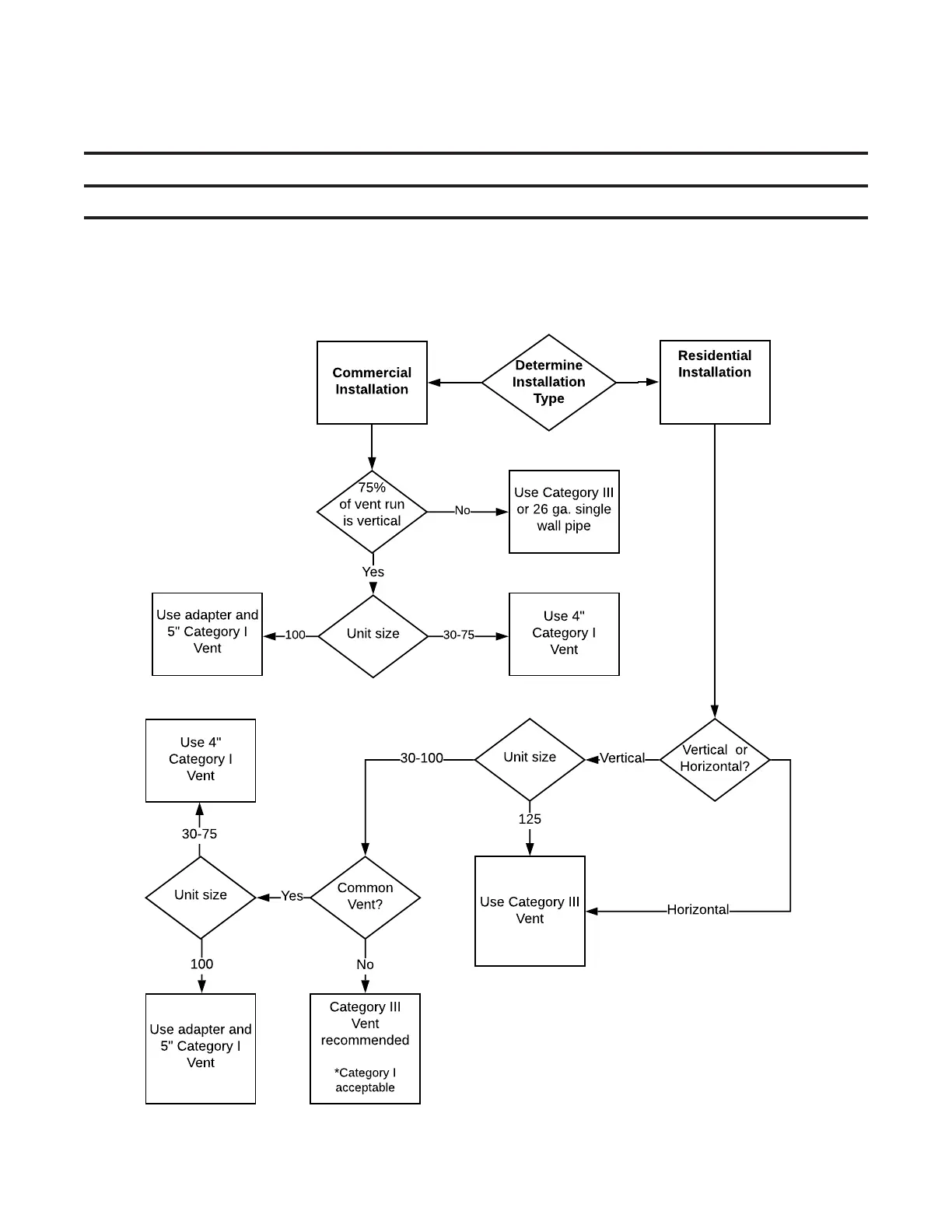
Installation Methods
The method of installation varies depending on the installation type: Category III venting (most installations) or
Category I, commercial/industrial or residential locations, and vent configuration—common or not. See Figure 10
to determine the installation type and refer to the following subparagraphs for instructions.
(standard
30-125 only)
Figure 10. Installation Flowchart

Table of Contents

Related product manuals