EasyManua.ls Logo

Ricoh D296 - Page 294

Ricoh D296
1241 pages
Print Icon
To Next Page IconTo Next Page
To Next Page IconTo Next Page
To Previous Page IconTo Previous Page
To Previous Page IconTo Previous Page
Loading...
Fusing
288
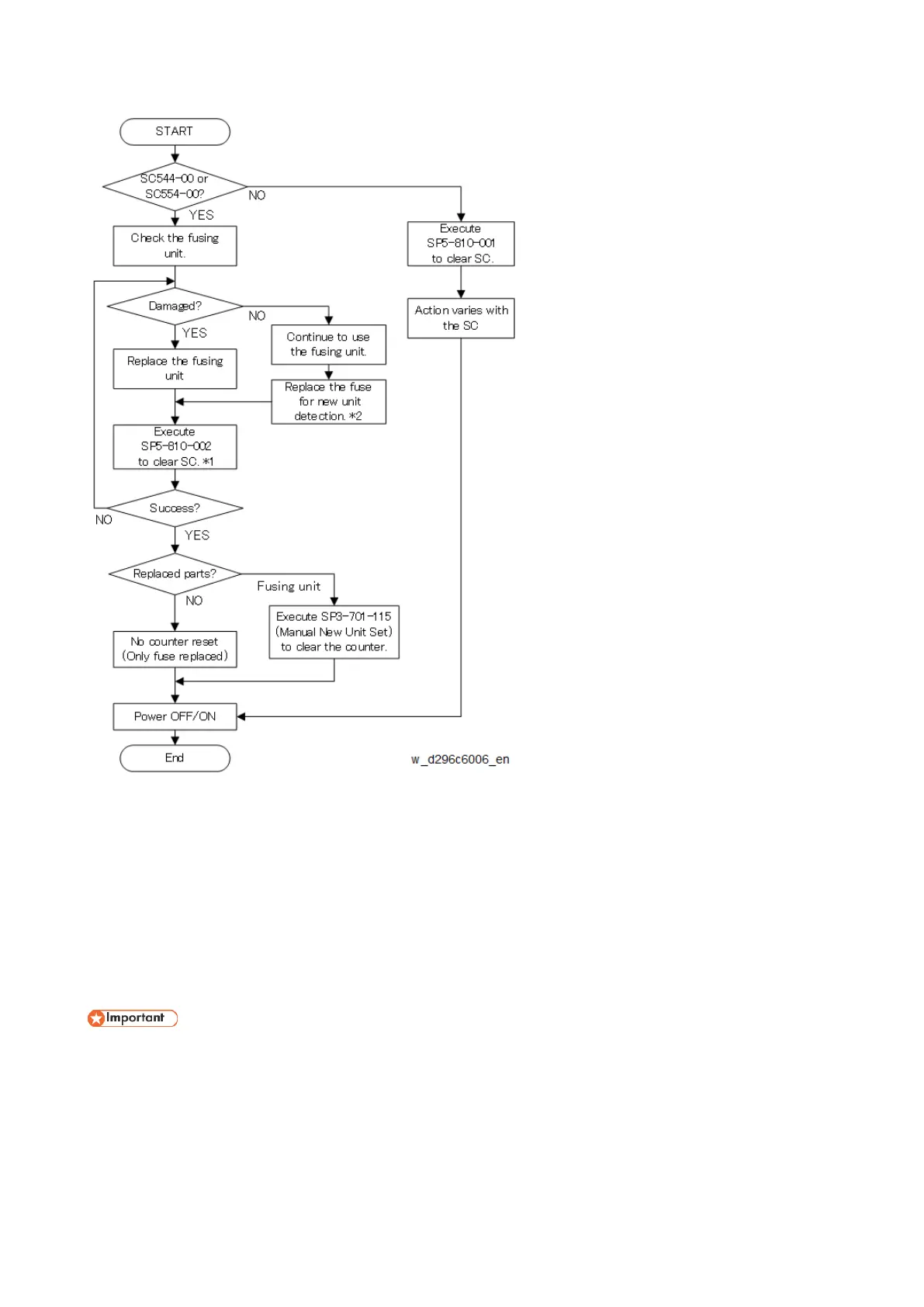
*1:
Make sure to keep the door closed when executing SP5810-002. If executed with the door open, the SC will not
be cleared. The SC is cleared when the fuse blows and is not cleared when the fuse does not blow. The SC reset
should be performed again if it fails.
“SC reset failure” will be shown when this SP (SP5-810-002) is executed if an SC other than
SC544-00/SC554-00 occurred.
*2: If there is no fuse for new unit detection (such as in the fusing unit that comes with the machine from the
factory), install a fuse.
Never use a damaged fusing unit.
Inspect the entire fusing unit carefully if you will continue to use this unit.

Table of Contents

Related product manuals