EasyManua.ls Logo

Ricoh D296 - Page 418

Ricoh D296
1241 pages
Print Icon
To Next Page IconTo Next Page
To Next Page IconTo Next Page
To Previous Page IconTo Previous Page
To Previous Page IconTo Previous Page
Loading...
Self-Diagnostic Mode
412
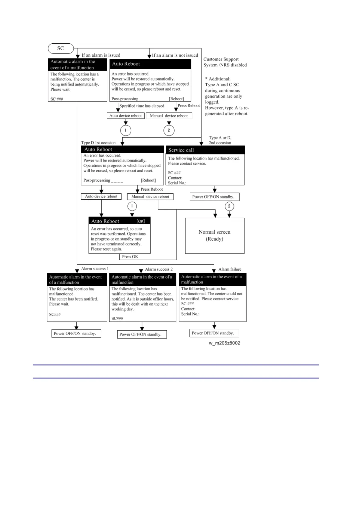
SC Manual Reboot
When the automatic reboot is disabled in SP5-875-001 (SC automatic reboot setting), user reboot the machine
manually. See the flowchart below.

Table of Contents

Related product manuals