EasyManua.ls Logo

Riello G2 - Page 36

Riello G2
Print Icon
To Next Page IconTo Next Page
To Next Page IconTo Next Page
To Previous Page IconTo Previous Page
To Previous Page IconTo Previous Page
Loading...
1541
4
NL
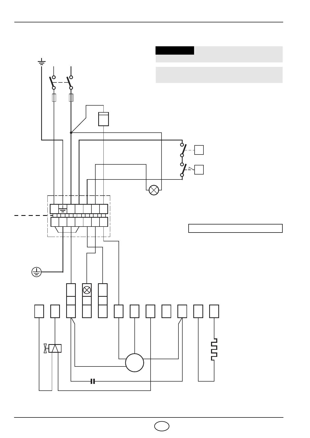
SCHEMA VAN DE ELEKTRISCHE AANSLUITINGEN
Bruin
1 N T1 T2 S3 B4
1 2
D5330
Weerstand 55W
3 4 5 6 7 8 9 11 10 12
Rood
Rood
Wit
(50V)
Blauw
Motor
Condensator
Regelthermostaat
Nulleider
Schakelaar
6A max.
M
~
Grijs
OPGELET
NULLEIDER EN FASE NIET OMWISSELEN
230V ~ 50Hz
L N
Max. Thermostaat met
manuele herbewapening
Uitwendige veiligheidssignalisatie
(230V - 0,5A max.)
Bruin
Klep
T
T
D5334
Zwart
met zekering
klemmenbord van de
controledoos 531SE
*
UITGEVOERD IN DE FABRIEK
stekker
ketel
Geel/groen
Blauw
Blauw
Bruin
Zwart
NOOT:
Doorsnede van de geleiders: 1 mm
2
.
De elektrische aansluitingen die de instal-
lateur uitvoert dienen te voldoen aan de
wetgeving terzake in het betrokken land.
Urenteller
h
Zwart
Mannelijke
stekker
brander
Vrouwelijke
VOOR AANSLUITING OP KETELS
ZONDER STEKKER ZIE P. 5
N L

Related product manuals