EasyManua.ls Logo

Rinnai V75e - Diagramme en Escalier

Rinnai V75e
80 pages
Print Icon
To Next Page IconTo Next Page
To Next Page IconTo Next Page
To Previous Page IconTo Previous Page
To Previous Page IconTo Previous Page
Loading...
Value Series Manual 65
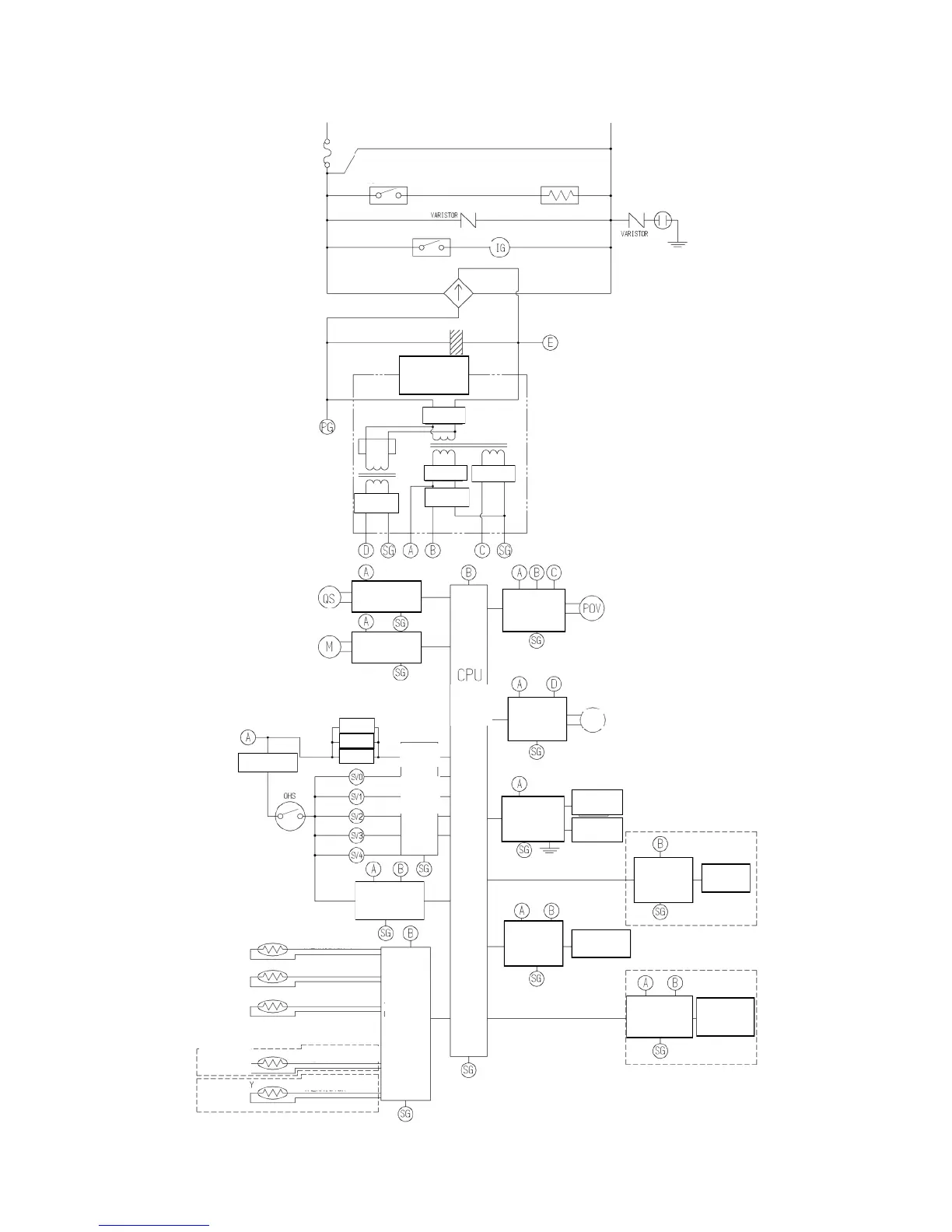
Diagramme en escalier
PHASE
NEUTRE
CONTACT DE DÉTECTION DE GEL
FUSIBLE 10 A
ANTI-FOUDRE
ANTI-FOUDRE
TERRE
RELAIS 1 ALLUMAGE
5 V CC
170 V CC
40 V CC
12,6 V
0-5 V CC
DÉTECTEUR
D'ÉCOULEMENT
ÉLECTRO-
VANNE À
MODULATION
CIRCUIT D'ALIMENTA-
TION D'ÉLECTRO-
VANNE À
MODULATION
CIRCUIT
DÉTECTEUR
D'ÉCOULEMENT
DISPOSITIF DE CONTRÔLE
D'ÉCOULEMENT
CIRCUIT DISPOSITIF
DE CONTRÔLE
D'ÉCOULEMENT
FF MODÈLE
SEULEMENT
THERMISTANCE DE
TEMPÉRATURE DE L'AIR
CIRCUIT DE
THERMIS-
TANCE
CIRCUIT DE
CONTRÔLEUR À
DISTANCE
CONTRÔLEUR À
DISTANCE
THERMISTANCE D'ÉCHA-
GEUR THERMIQUE
THERMISTANCE DE
SORTIE D'EAU 1
INTERRUPTEUR DE
SURCHAUFFE
CIRCUIT DE
DÉTECTION DE
FLAMME
CIRCUIT DE
COMMANDE
D'ÉLECTRO-
VANNE
ÉLECTRODE DE
FLAMME 1
RELAIS 1
CIRCUIT DE
COMMANDE
DE RELAIS
CIRCUIT DE
COMMANDE DE
VENTILATEUR
VEBTILATEUR DE
COMBUSTION
VENTI-
LATEUR
FUS THER.
THERMISTANCE DE
SORTIE D'EAU 2
ÉLECTRODE DE
FLAMME 2
NIVEAU D'EAU
DÉTECTANT LE
CIRCUIT
NIVEAU D'EAU
DÉTECTANT
LE CIRCUIT
ALIMENTATION
D'ÉNERGIE DE
COMMUTATION
UNITÉ
CENTRALE
DE
TRAITEMENT
RELAIS 2
RELAIS 2
RELAIS 3
CIRCUIT DE INTER-
RUPTEUR DE
SURCHAUFFE
TERRE
THERMISTANCE
D’ADMISSION
THERMISTANCE DE
PROTECTION DE GEL
W MODÈLE
SEULEMENT
FF MODÈLE
SEULEMENT
FF MODÈLE
SEULEMENT
CIRCUIT D'UNITÉ
D'OPÉRATION
UNITÉ
D'OPÉRATION

Table of Contents

Related product manuals