EasyManua.ls Logo

Rivacold ST Series - Page 156

Rivacold ST Series
Print Icon
To Next Page IconTo Next Page
To Next Page IconTo Next Page
To Previous Page IconTo Previous Page
To Previous Page IconTo Previous Page
Loading...
ST-SP Pag. 156 Rev 02 05/13
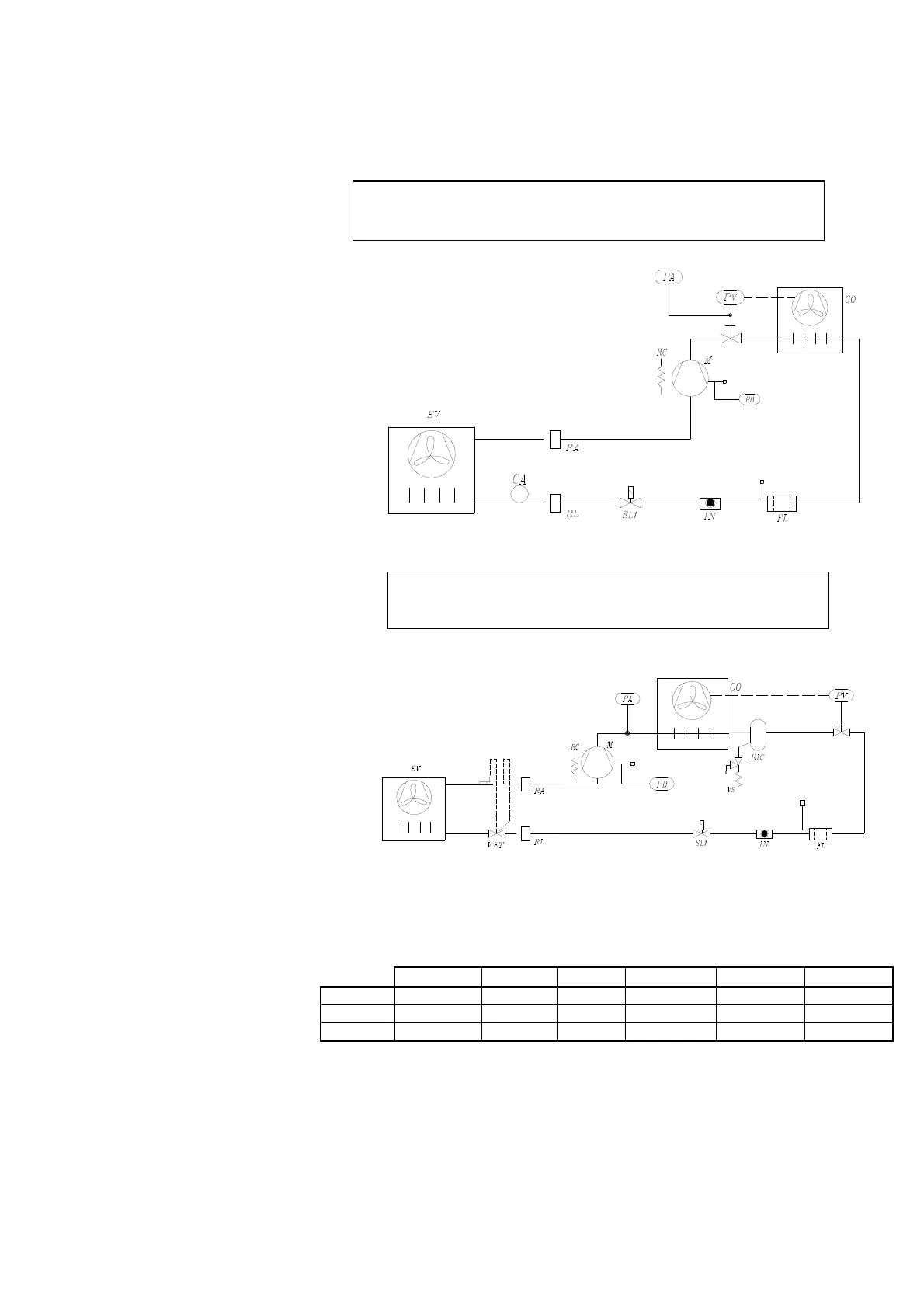
Schema frigorifero standard/Standard Refrigerating Diagram/ Schéma de réfrigération standard
Esquema frigorifico estándar/Schemen Standardkühlschrank
SL1 SL2 VB RC PV
PB
HBP -- -- -- OPTIONAL OPTIONAL OPTIONAL
MBP • • -- OPTIONAL OPTIONAL OPTIONAL
LBP • OPTIONAL OPTIONAL OPTIONAL
Espansione a valvola/ Valve expansion/Expansion à vanne
Expansión por válvula/ Ventilausdehnung
Espansione a capillare/Capillary expansion/Expansion tube capillaire
Expansión por capilar/
kapillare Ausdehnung
Legenda/Legend/Légende/Legenda/Legende
CO= Condensatore/Condenser
Condenseur/Condensador
Verflüssiger
M= Compressore/Compressor
Compresseur/Compresor
Verdichter
PA= Pressostato di alta/HP pressure switch
Pressostat haute pression/Presostato de alta
Hochdruckschalter
PB= Pressostato di bassa/LP pressure switch
Pressostat basse pression/Presostato de baja
Niederdruckschalter
FL= Filtro deidratatore/Drier filter
Filtre déshydratateur/Filtro deshidratador
Trockner
SL1= Valvola solenoide liquido/Liquid solenoid valve
Vanne solénoïde liquide/Válvula solenoide líquido
Magnetventil Flüssigkeit
SL2= Valvola solenoide gas caldo/Hot gas solenoid valve
Vanne solénoïde gaz chaud/Válvula solenoide gas caliente
Magnetventil Heißgas
EV= Evaporatore/Evaporator
Évaporateur/Evaporador
Verdampfer
V
B= Valvola regolatrice di pressione
Pressure regulating valve
Vanne de régulation de la préssion
Válvula regulacion de pression
Druckregelungsventil
SR= Separatore di liquido/ Liquid separator
Séparateur de liquide / Separador de líquido
Flüssigkeitabscheider
RC= Resistenza carter/Crankcase heater
Résistance carte/Resistencia cárter
Gehäuse-Heizwiderstand
RIC= Ricevitore di liquido/Liquid receiver
Récepteur/Receptor de líquido
Flüssigkeitssammler
CA= Capillare/Capillary tube
Tube capillaire/Capilar
Kapillar
V
ET= Valvola di espansione termostatica
Thermostatic expansion valve
Vanne thermostatique d’expansion
Válvula de expansión termostática
Thermostat-expansionsventil
PV= Pressostato parzializzatore ventole
Pressure switch for condenser fan control
Pressostat pour le contrôle du motoventilateur de condenseur
Presostato para regulatión ventilator
Druckwächter Trennung Ventilator Verflüssiger
ASC= Tubazione per acqua di condensa
Condensate water evaporatine pipe
Tube d’ écoulement de c’eau de condensation
Serpentin evaporación agua de condensación
Kondenswasserleitung
V
S= Valvola di sicurezza/Pressure relief valve
Vanne de sûreté/
Válvula de seguridad
Sicherheitsventil
IN= Indicatore di liquido/ Sight glass
Indicateur de liquide/
Indicador de líquido
Flüssigkeitsanzeige
= di serie -- = non previsto
= fitted as standard -- = not supplied
= de série -- = non prévu
= de serie -- = no previsto
= serienmäßig -- = nicht vorgesehen

Table of Contents