EasyManua.ls Logo

Roland CUBE-STEX - Main Board Circuit Diagrams (Part 6); Line Output and Link Signal Path Schematics

Roland CUBE-STEX
49 pages
Print Icon
To Next Page IconTo Next Page
To Next Page IconTo Next Page
To Previous Page IconTo Previous Page
To Previous Page IconTo Previous Page
Loading...
35
Apr. 2014 CUBE-STEX
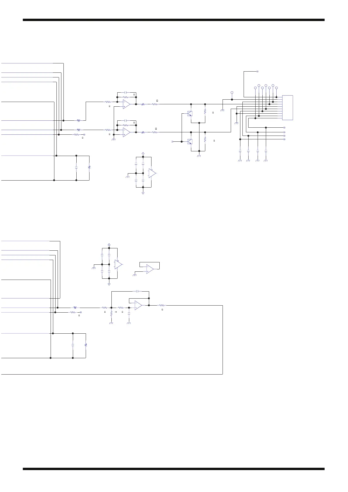
fig.d-main-3.eps@R
LINE_MUTE
AGND
A+5V
A-5V
AGND
AGND
AD3
AGND
A-5V
A+5V
AD4
AGND
AGND AGND
AGND
DGND
LINK_MODE
DGND DGND DGND
AGND
LINK_OUT_R
LINK_OUT_L
LINK_IN_AUDIO
LINK_IN
390k
R80
1k
R83
RN1442-A(TE85L.F)
Q3
1
2
3
C145
10uF16V
C152
10uF 16V
C144
10uF16V
0.1uFC7
10uFC163
10uF
C160
47pFC35
C151
10uF 16V
C164
2.2uF
50V
100
R102
NJM4580M(TE2)
IC12
48
0.1uFC2
RN1442-A(TE85L.F)
Q4
1
2
3
47pFC57
1k
R86
0.1uF
C154
390k
R81
C230
2.2uF
50V
100
R188
IC20
NJM4580M(TE2)
3
1
2
10uFC227
0.1uF
C225
C220
10uF 16V
10uFC229
IC20
NJM4580M(TE2)
5
7
6
0.1uF
C1700.1uFC171
NJM4580M(TE2)
IC20
48
22k
R104
22k
R103
0
R181 0
R183
22k
R184
22k
R194
100pF
C118
100pF
C120
CN13
B10B-PH-K-S (LF)(SN)
3
2
1
4
9
8
7
6
5
10
TP52
TP54
TP55
TP56
TP57
TP58
TP59
TP84
IC12
NJM4580M(TE2)
3
1
2
IC12
NJM4580M(TE2)
5
7
6
150pF
C243
150pF
C245
150pF
C267
150pF
C270
68kR97
68k
R94
LINE OUT/STEREO LINK OUT

Related product manuals