EasyManua.ls Logo

Samsung 173P PLUS - B B Lock Diagram

Samsung 173P PLUS
77 pages
Print Icon
To Next Page IconTo Next Page
To Next Page IconTo Next Page
To Previous Page IconTo Previous Page
To Previous Page IconTo Previous Page
Loading...
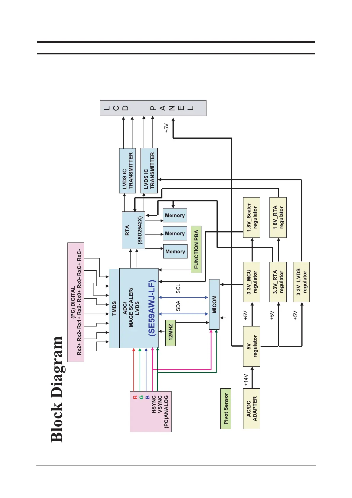
7 Block Diagrams
7-1
7 Block Diagram

Related product manuals