EasyManua.ls Logo

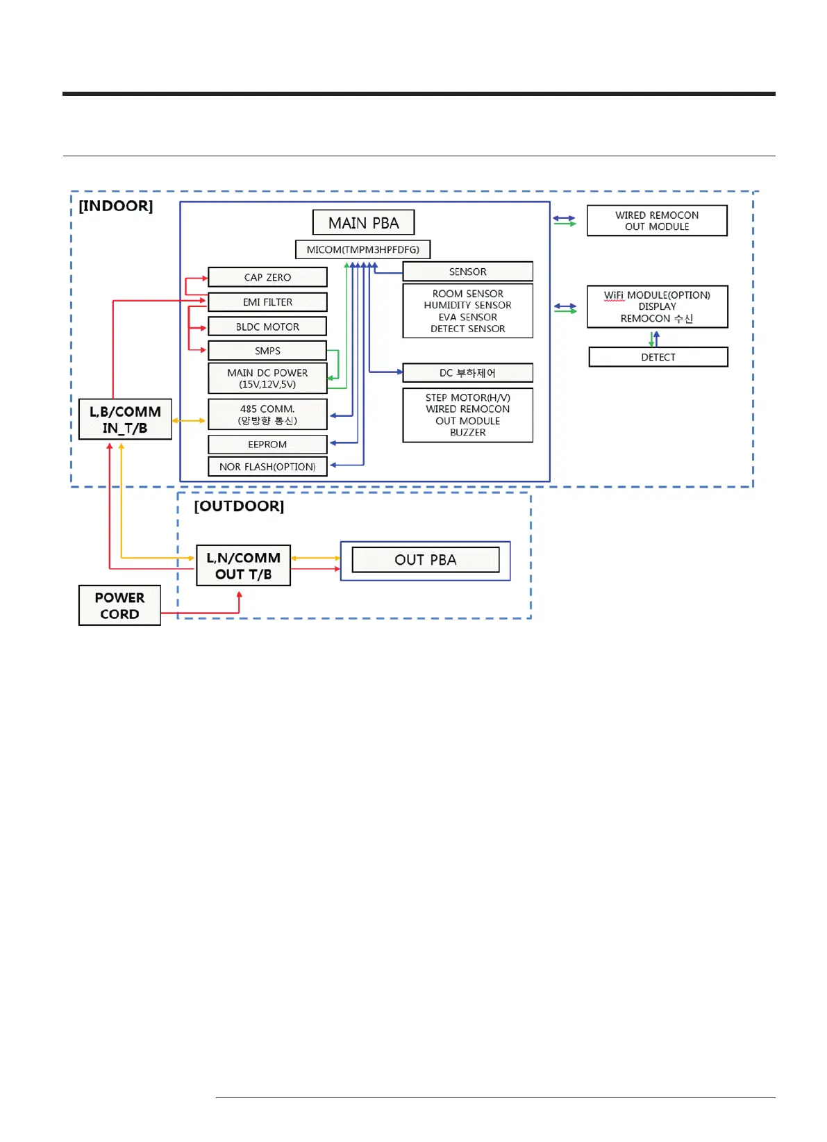
Samsung AR09TXFCAWKXEU - Block Diagram; Indoor Unit

Samsung AR09TXFCAWKXEU
123 pages
Print Icon
To Next Page IconTo Next Page
To Next Page IconTo Next Page
To Previous Page IconTo Previous Page
To Previous Page IconTo Previous Page
Loading...
106
SAMSUNG ELECTRONICS
11. Block Diagram
11-1 Indoor unit

Related product manuals