EasyManua.ls Logo

Samsung AR24TXEAAWKXEU - Block Diagram

Samsung AR24TXEAAWKXEU
123 pages
Print Icon
To Next Page IconTo Next Page
To Next Page IconTo Next Page
To Previous Page IconTo Previous Page
To Previous Page IconTo Previous Page
Loading...
106
SAMSUNG ELECTRONICS
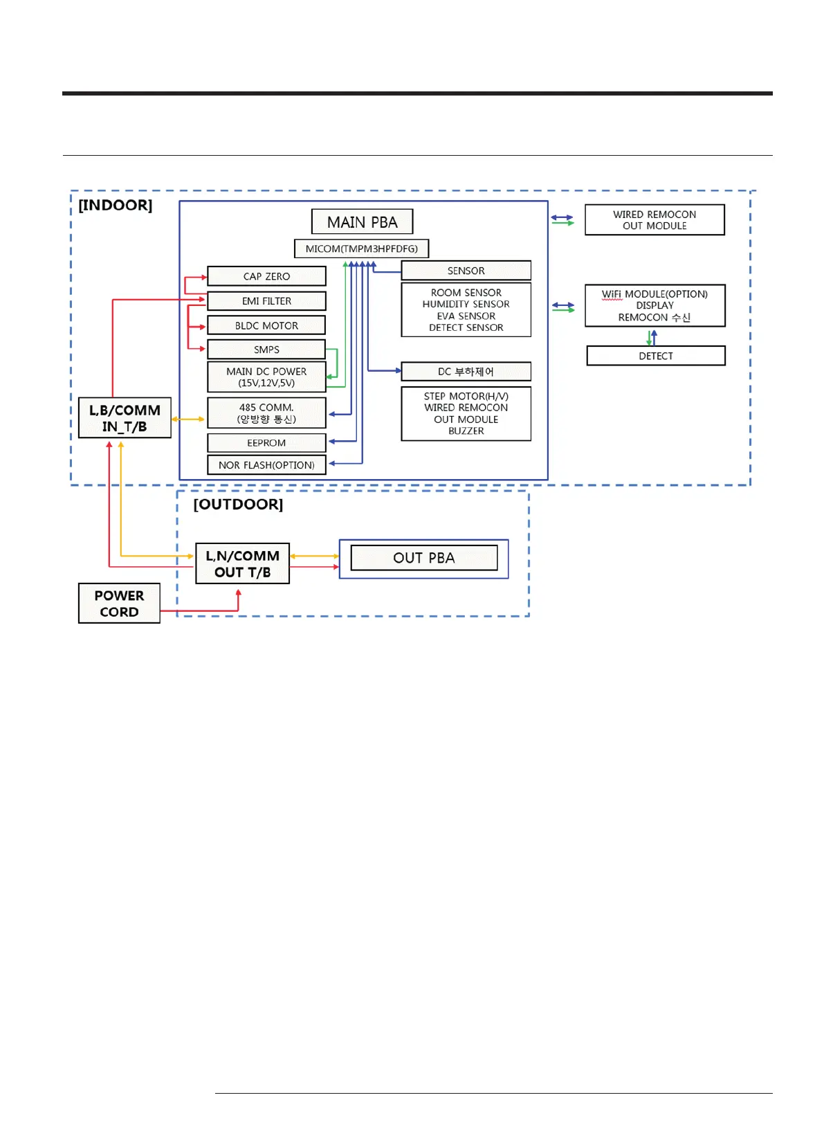
11. Block Diagram
11-1 Indoor unit

Related product manuals