EasyManua.ls Logo

Samsung CS15K2X/NWT - Block Diagram

Samsung CS15K2X/NWT
56 pages
Print Icon
To Next Page IconTo Next Page
To Next Page IconTo Next Page
To Previous Page IconTo Previous Page
To Previous Page IconTo Previous Page
Loading...
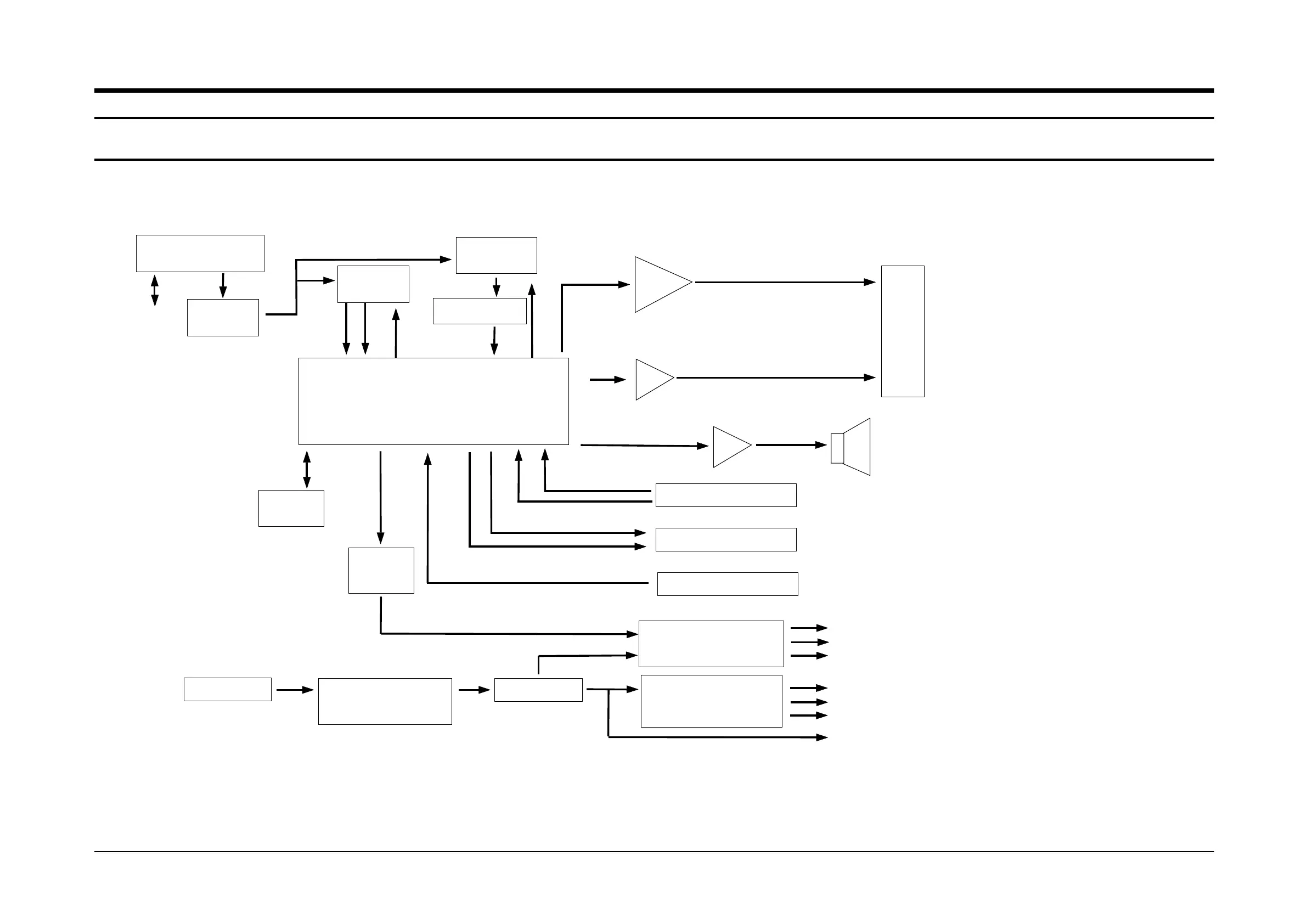
8. Block Diagram
8-1 KS1A
Block Diagram
8-1
TUNER-F/S
TAEL-G253D
VIF SAW
G3956M
AV INPUT
AV OUT
VERTICAL
AMP
LA7840
C
R
T
5V TO TUNER
RGB AMP
TDA6107
E2PROM
24C08
AC
CHIP ON CHIP
KA5Q0765R
S/W
MULTI
REGULATOR
3.3V TO MCU
8V TO MCU
I2C
AUDIO AMP
TDA7266S
FBT (14",20",21")
FSV-14A004C (S)
VIDEO
AUDIO
I2C
VIDEO
SIF SAW
K9260M
U4468B
AUDIO
IC-MCU
SPM-802XXX
23 24
32
21/22
50-53
44
28
2-3
45-48
38
42
35
2
12
8
S/W 2
S/W 1
11
Pre-AMP
PAP103T
SYSTEM OPTION
R/G/B/FB
H-OUT
TR
33
16.5V TO Ver.
AMP
180V TO CRT
Heat TO CRT
13V TO SOUND
AMP
8R
*
*
*
*
2EA
16R 2EA
16R 1EA
8R 1EA
±
KA7632
2SD 2499
(Option)
Q

Related product manuals