EasyManua.ls Logo

Samsung SYNCM.400B - Block Diagram

Samsung SYNCM.400B
59 pages
Print Icon
To Next Page IconTo Next Page
To Next Page IconTo Next Page
To Previous Page IconTo Previous Page
To Previous Page IconTo Previous Page
Loading...
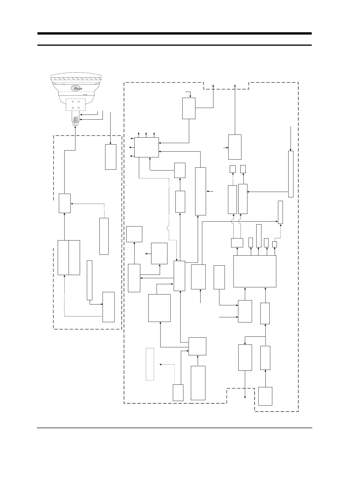
8 Block Diagram
CKA42*7L/5227L 8-1
CRT
FBT
T501
RGB
RGB
HOR FLYBACK
(FROM Micom)
FROM Micom
V -BLANKING
G1 (to Video Board)
CONTRAST
CONTROL
(TO IC101)
12V
HEATER
FOCUS
SCREEN
HOR. FEEDBACK
V-BLANKING
H/V SYNC
RGB
VIDEO BOARD
H/V
Video Pre-Amp
IC101
TRAP, PARA,
S/PIN, H-POSI,
V-SIZE, V-POSI
VERT, OUTPUT
IC301
V-DY
CN301
CN302
V-BLK
CIRCUIT
Q301
CRT DRIVE
HEATER G1
ABL
CIRCUIT
VR501, Q501
BLANKING
CIRCUIT
Q510
HOR-DEFLECTION
STEP-UP CONVERTER
H-OUT
Q402
CRT HEATER
7V
SWITCHING
TRANSFORMER
T601
RECTIFIER
D604~D607
PWM
CONTROL
IC602
LINE FILTER
L602
DEGAUSSING
BLOCK
RL601, Q601
AC-INLET
SOCKET
IS601
FEED BACK
OP601,IC601
POWER OFF
CONTROL
Q603, Q604
H-OSC & V-OSC
IC401
H-DRIVE
Q403, T401
TO D - COIL
ON THE CRT
M/DEGAUSS
(FROM Micom)
MAIN BOARD
CONTRAST CONTROL
(FROM MAIN BOARD)
SUSPEND CONTROL Q602
-208V
45V
H/V
SCREEN
FOCUS
H/V SYNC
Micom
IC202
SIZE, POSITION
GD, DEGAUSS,
RECALL
D - SUB
RGB
VIDEO
MAIN AMP
LM2406
VIDEO
OUTPUT
(FROM MAIN BOARD)
RGB
CUTOFF CONTROL
13V
5V REGULATION
IC603
5V
12V
12V REGULATION
IC604
-12V
76V for Video
56V
1150V Pulse
52V
Brightness Control

Related product manuals