EasyManua.ls Logo

Samsung WF361BVBEWR - Page 24

Samsung WF361BVBEWR
73 pages
Print Icon
To Next Page IconTo Next Page
To Next Page IconTo Next Page
To Previous Page IconTo Previous Page
To Previous Page IconTo Previous Page
Loading...
4. Test Mode & Error Check
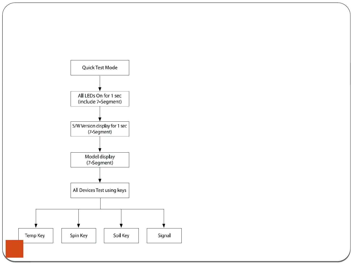
4-1-1. Quick Test Mode
1. All LED’s light up and it sends out Beep Sound when it
enters into the Quick Test Mode. (Including 7-
Segment)
2. Displays software version for a sec and Clear EEprom.
(Ex. If S/W Version is 04, 7-Segment will display
Ud04)
3. When the version is displayed, turn the Jog-Dial so that
the version disappears. Press the following keys to
test the various components.
-
Temp Key : Water Valve Test
-
Spin Key : Door Lock/Unlock Test
-
Soil Key : Water Heater Test
- Signal : Drain Pump Test
24

Related product manuals