EasyManua.ls Logo

Samwon Tech Nova Series - 5. Setting Up Parameter in each Group; 5.1 Input Group(G.IN)

Samwon Tech Nova Series
54 pages
Print Icon
To Next Page IconTo Next Page
To Next Page IconTo Next Page
To Previous Page IconTo Previous Page
To Previous Page IconTo Previous Page
Loading...
ENT
ENT
ENT
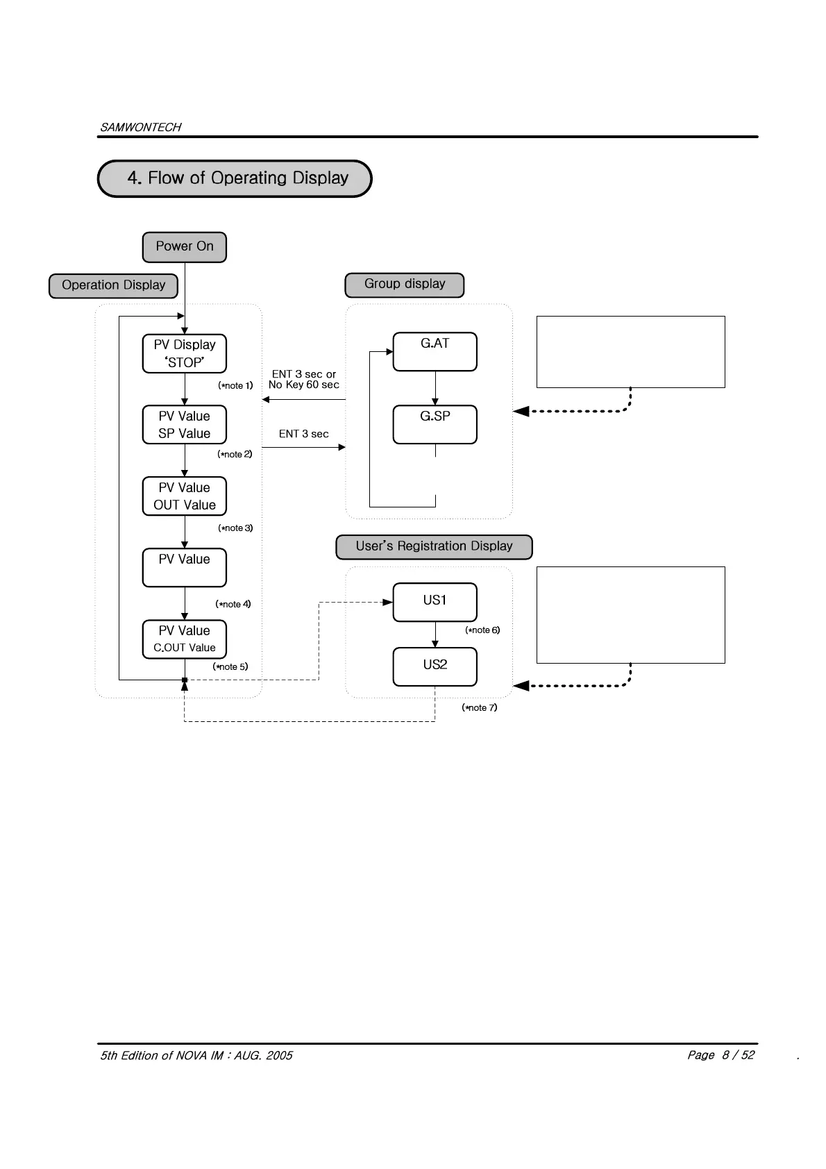
When setting the controller,
parameter G.IN and G.Out
should be setting up prior to
any others
US1,US2 can be setting up
by Operator for modifying
parameters and set up in
G.CTL refer to Table of
D-Register as attached
in this manual
ENT
H.OUT Value
▼ or ▲
(*note 1: Display ‘STOP’ when operates stopping.)
- it can be able to change SP Value when STOP operates)
(*note 2: Operation Display-1 : Initial display after power on ; can set SP value.)
(*note 3: Operation Display-2 : Output Control Display.)
(*note 4: Heating Output Display in H/C type.)
(*note 5: Cooling Output Display in H/C type.)
(*note 6: When User Screen-1 is registered.)
(*note 7: When User Screen-2 is registered.)

Related product manuals