EasyManua.ls Logo

Sankey CLCD-2630 - Troubleshooting: Poor Picture Quality

Sankey CLCD-2630
31 pages
Print Icon
To Next Page IconTo Next Page
To Next Page IconTo Next Page
To Previous Page IconTo Previous Page
To Previous Page IconTo Previous Page
Loading...
- 25 -
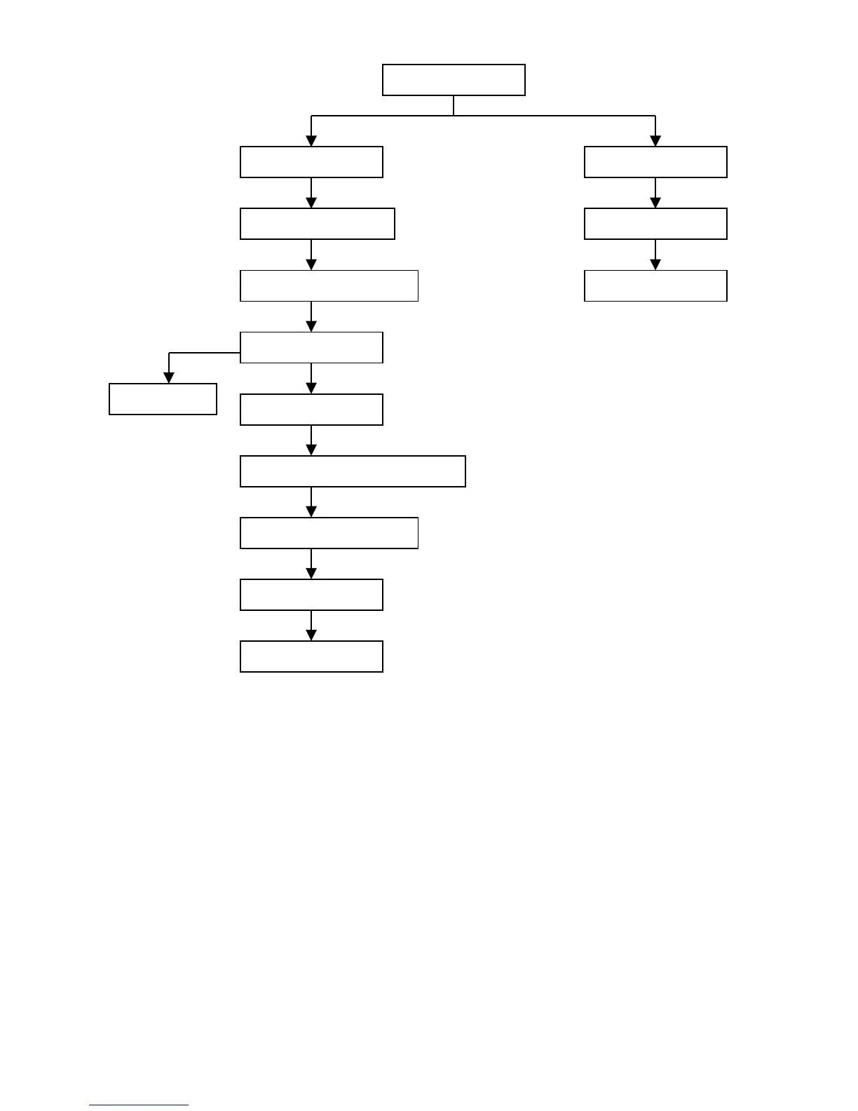
2. Poor Picture
Abnormal phenomena
Unusual OSD
Joint U24 again
Joint U23 (CX32) again
Unusual picture
Check the voltage volume
Confirm cables to the panel
Check the panel
Check the software
OK
Replace L20/L21
Check if U17/U3 is too hot
Check the time and steps of electrifying
Replace panel