EasyManua.ls Logo

Schulz Compact SRP 3005 - Page 75

Schulz Compact SRP 3005
Print Icon
To Next Page IconTo Next Page
To Next Page IconTo Next Page
To Previous Page IconTo Previous Page
To Previous Page IconTo Previous Page
Loading...
75
INSTALLATION OF CAPACITOR BANK
Power factor correction
An economical and sensible way to obtain the reactive power necessary for the proper operation of your compressor is the installation of
capacitors close to it.
The installation of capacitors, however, must come after operational measures that lead to the decrease of need of reactive power, such as
the turning off of motors or other idle or oversized inductive loads.
Where the significant advantage of the correction of the power factor is the improvement of the voltage.
CARES IN THE INSTALLATION OF CAPACITORS
Local of installation
- Avoid the exposure to sunrays or closeness to equipment with high temperatures;
- Do not block the air inlet and outlet in the cabinets;
- The places should be protected against solid and liquid material in suspension (dust, oils);
- Avoid installation of capacitors near the roof (heat);
- Take care when installing the capacitors near non-linear loads.
PROTECTION AGAINST SHORT CIRCUIT
Fuses: Dimension the fuses according to the equation: In x 1.65
- Note - “In” informed in the capacitor plate.
- Use commercial value of delayed-type fuse immediately above.
Conductors: Use conductors oversized in 1.43 times the rating current of the capacitor and take into account other criteria, such as: way
to install, ambient temperature, etc.
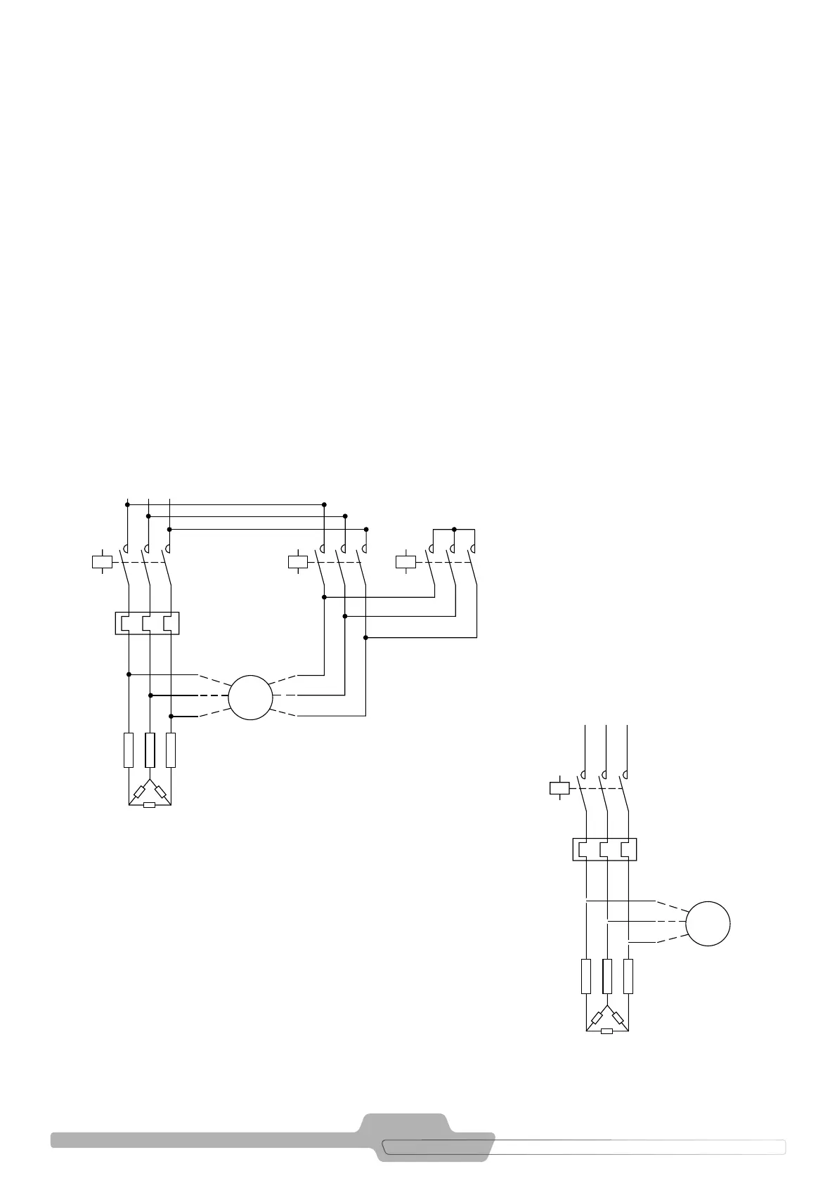
Note: For the connection Y∆ start and direct start, regulate the new current that will pass through the relay.
Note: The installation of capacitors for power factor correction should always be performed by a qualified professional.
111
1
22 2
2
M
3~
K1 K2 K3
333
3
44 4
4
555
5
66 6
6
F4 F5 F6
C1
FIGURE 8.1 - Y∆ START
FIGURE 8.2 - DIRECT START
1
1
22
2
M
3~
K1
3
3
44
4
5
5
66
6
F
4
F
5
F
6
C1
Diagram A - Activation Y∆

Related product manuals