EasyManua.ls Logo

Sel SEL-351A - Page 96

Sel SEL-351A
520 pages
Print Icon
To Next Page IconTo Next Page
To Next Page IconTo Next Page
To Previous Page IconTo Previous Page
To Previous Page IconTo Previous Page
Loading...
3-42 Overcurrent, Voltage, Synchronism Check, and Frequency Elements Date Code 20010307
SEL-351A Instruction Manual
$QJOH'LIIHUHQFHLQFUHDVLQJ9
6
PRYLQJDZD\IURP9
3
$QJOH'LIIHUHQFHGHFUHDVLQJ9
6
DSSURDFKLQJ9
3
$QJOH
'LIIHUHQFH
DQJOH
FRPSHQVDWLRQ
IRU
EUHDNHUFORVHWLPH
7&/26'
VHWWLQJ
$1*
RU$1*
VHWWLQJ
$1*
RU$1*
$QJOH
'LIIHUHQFH
DQJOH
FRPSHQVDWLRQ
IRU
EUHDNHUFORVHWLPH
7&/26'
VHWWLQJ
$1*
RU$1*
VHWWLQJ
$1*
RU$1*
':*0
9
3
9
6
9
6
9
6
9
3
9
6
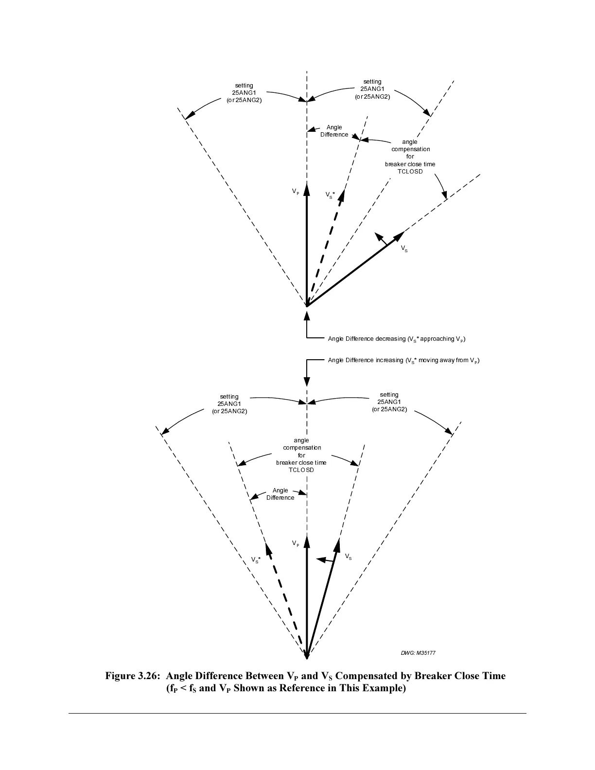
)LJXUH$QJOH'LIIHUHQFH%HWZHHQ9
3
DQG9
6
&RPSHQVDWHGE\%UHDNHU&ORVH7LPH
I
3
I
6
DQG9
3
6KRZQDV5HIHUHQFHLQ7KLV([DPSOH

Table of Contents

Related product manuals