EasyManua.ls Logo

SET 1501 H - Page 15

Default Icon
36 pages
Print Icon
To Next Page IconTo Next Page
To Next Page IconTo Next Page
To Previous Page IconTo Previous Page
To Previous Page IconTo Previous Page
Loading...
15
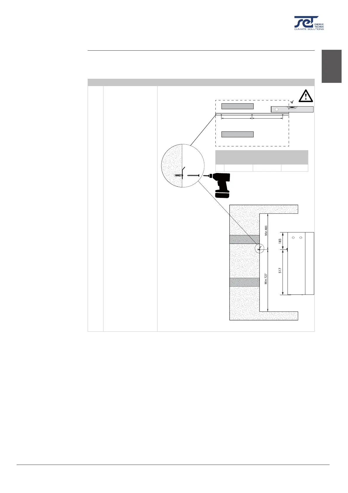
Installation: Wall mounting
Please follow this procedure to mount the SET 1501 H/ 2501 H/ 3501 H:
(Go to page 13 for instructions on wall mounting of the SET 1501 T/ 2501 T/ 3501 T units)
Step Description Illustration
1 Find the right spot
for the dehumidier
and measure where
the wall suspen-
sion bar has to be
mounted.
Fix then the wall
suspension bar sup-
plied with the unit
to the wall.
NB: It is important
to x it horizontally
to ensure correct
condensate outlet.
SET 1501
H
SET 2501
H
SET 3501
H
Y 437 341 450
Mounting SET (H)
dehumidiers
Warning
Caution
Y
Y
en

Other manuals for SET 1501 H

Related product manuals