EasyManua.ls Logo

Sharp 27L-S500 - Page 29

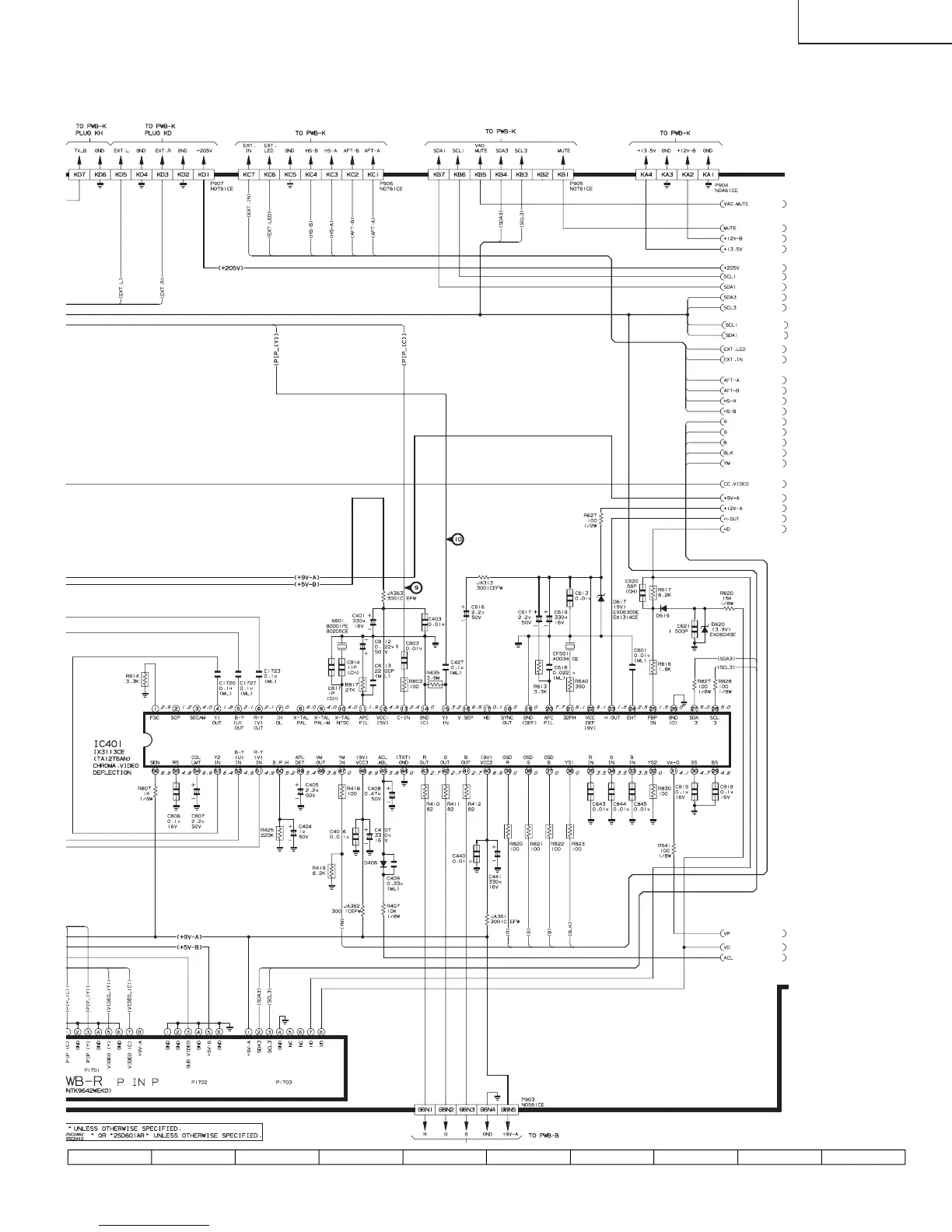
Sharp 27L-S500
64 pages
Print Icon
To Next Page IconTo Next Page
To Next Page IconTo Next Page
To Previous Page IconTo Previous Page
To Previous Page IconTo Previous Page
Loading...
29
27L-S500,27L-X2000
CL27S50,CL27X200
1716 1918151413121110

Related product manuals