EasyManua.ls Logo

Sharp 29L-FG1L - Page 28

Sharp 29L-FG1L
62 pages
Print Icon
To Next Page IconTo Next Page
To Next Page IconTo Next Page
To Previous Page IconTo Previous Page
To Previous Page IconTo Previous Page
Loading...
29L-FG1L
4 – 5
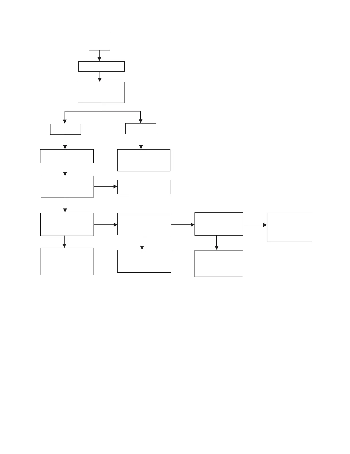
No snow noise
Check pin 104 &
105ofIC2100.
Normal
Abnormal
Noise or signal
appear.
Check TU 51 (Tuner),
SF 202 and its
related circuit.
Does AV input at
AV1 & AV2 normal ?
Check pin 71 & 78 of
IC 2100. Does signal
or noise appear ?
NO
Check IC 2100 and
its related circuits.
YES
Check circuit
between AV-in
terminal and pin 71 &
78 of IC 2100.
NO
YES
Check IC 2100 RGB
out at pin 42, 43 & 44.
Is the output normal ?
Check IC 2100 and
its related circuit.
NO
YES
Does signal output
at pin 7, 8 & 9 of
IC 851 normal ?
Check IC 851 at
input pin 1, 2 & 3
and its related
circuit.
NO
Check the related
circuit o f screen
heater (FBT) and
A
YES
the CRT.

Related product manuals