EasyManua.ls Logo

Sharp 29L-FG1L - Page 30

Sharp 29L-FG1L
62 pages
Print Icon
To Next Page IconTo Next Page
To Next Page IconTo Next Page
To Previous Page IconTo Previous Page
To Previous Page IconTo Previous Page
Loading...
29L-FG1L
4 – 7
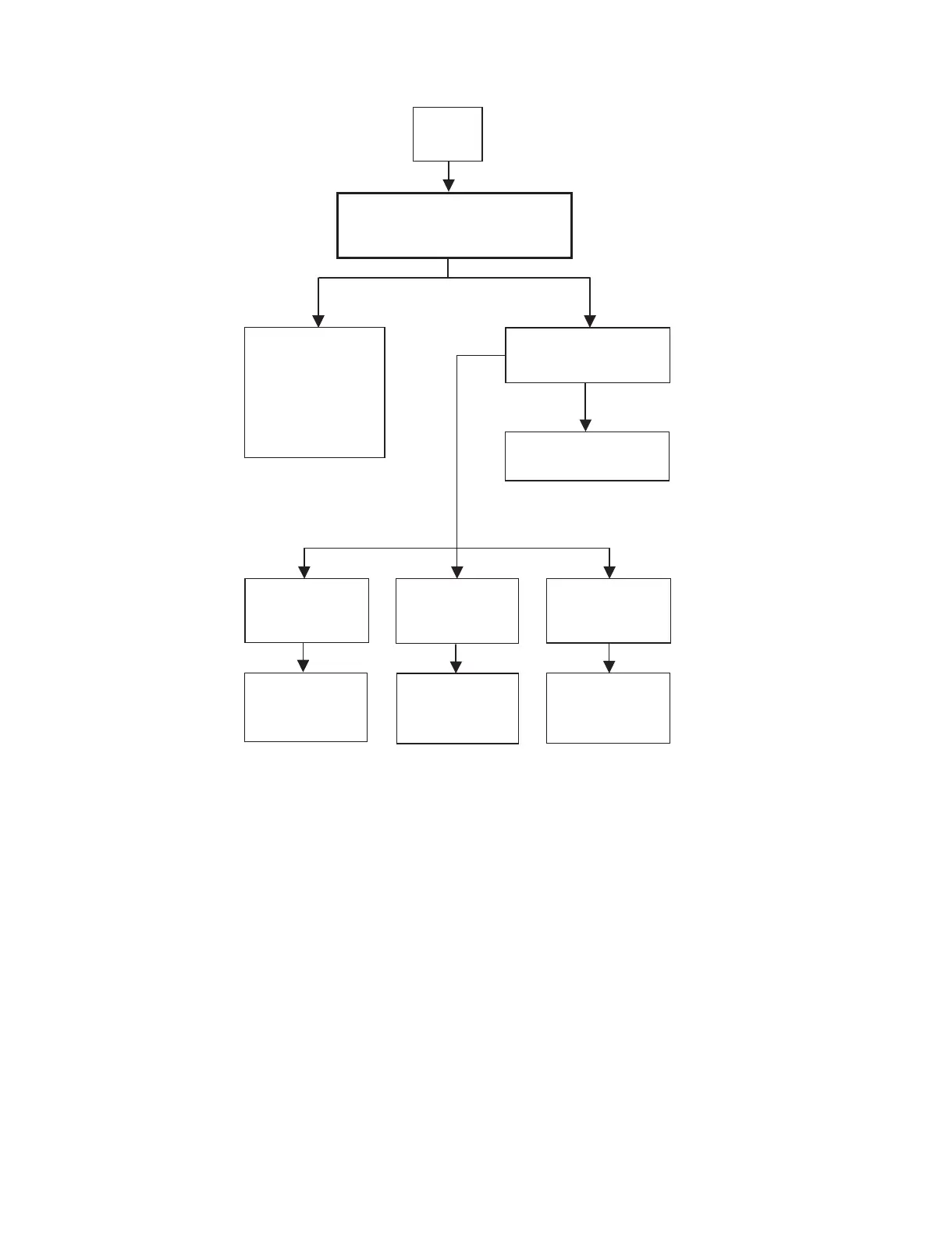
Is some colours produced
in the B/W broadcast
reception ?
Check IC 2100
& IC 851 and its
related circuit
including the
RGB input &
output line.
NO
YES
Is the white balance
properly adjusted ?
Readjust the white
balance.
NO
The picture
colour is cyan.
The picture
colour is
magenta.
The picture
colour is
yellow.
Check pin 9 of
IC 851 (R-out).
Checkpin8of
IC 851 (G-out).
Check pin 7 of
IC 851 (B-out).
YES
B

Related product manuals