EasyManua.ls Logo

Sharp 70GS-64SDE - Page 31

Sharp 70GS-64SDE
44 pages
Print Icon
To Next Page IconTo Next Page
To Next Page IconTo Next Page
To Previous Page IconTo Previous Page
To Previous Page IconTo Previous Page
Loading...
31
70GS-64S
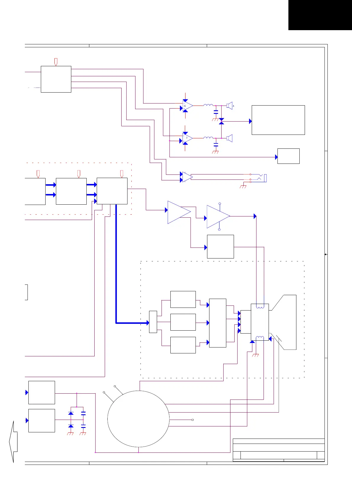
BLOCK DIAGRAM .
C
C
D
D
E
E
1
2
3
4
+16V
-16V
+16V
-16V
Q 304
Q 303
Q 302
AUDIO
PROTECTOR
Q 305
Q 306
MUTE
MSP 3400 D
IC 305
Q 901
Q 902
Q 903
Q 905
Q 904
Q 906
R
G
B
C.R.T.
H.V.
VERT.
DEFLEX.
COIL
HORIZ.
DEFLEX.
COIL
R
G
B
BA 4558
DRIVER
TDA 7480
VERTICAL
POWER
Q 502
Q 503
VERTICAL
FLYBACK
+13V
-13V
H.V.
+145 V
H
HEATER
RICS
/R
RGB
RGB
V. OUT
Q 506
E/W
EMULATOR
Q 601
POWER
UNIT
H.OUT
HORIZ. DEFLECTION
+16 V
-16 V
FOCUS
FOCUS
SCREEN
F.B.T.
E/W
OUT
H.OUT
E/W
OUT
CRT MODULE
DIGITAL MODULE 7313
IC 6002 IC 6003
FIELD MEMORY
SAA 4956TJ
MPONENT
ERFACE
OCESSOR
DDP 3310
DISPLAY
DEFLECTION
PROCESSOR
IC 1801
4th Dec 2001
Q 907
Q 908
Q 909
TDA 6108
70GS-64S 14902JB00
00
BLOCK DIAGRAM 70GS-64S.
A2
11
Title
Size Document Number Rev
Date: Sheet
of
IC 301
3
2
6
74
IC 302
3
2
6
74
AUDIO OUT L
AUDIO OUT R
IC 304
HEADPHONE CONECTOR
IC 501
IC 502
D 605
I2C
I2C
I2C
I2C
Page 30

Related product manuals