EasyManua.ls Logo

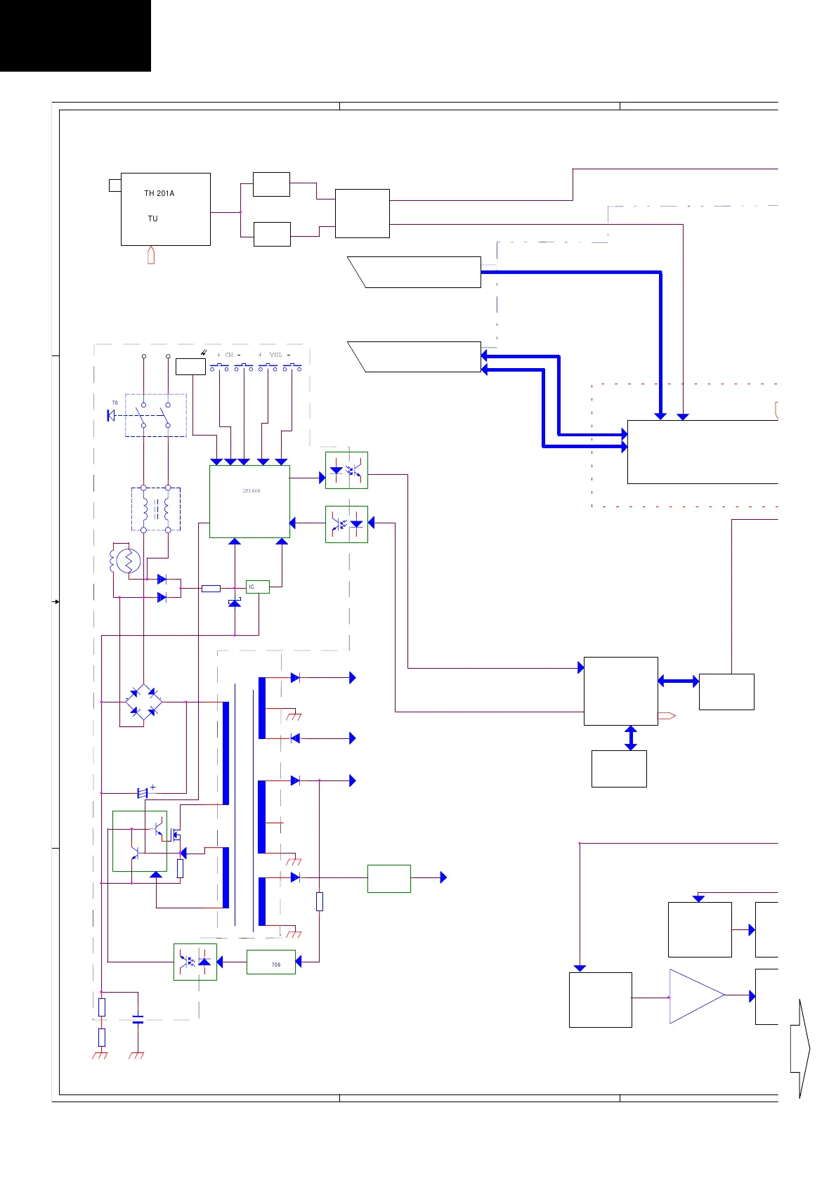
Sharp 70GS-64SDE - Block Diagram

Sharp 70GS-64SDE
44 pages
Print Icon
To Next Page IconTo Next Page
To Next Page IconTo Next Page
To Previous Page IconTo Previous Page
To Previous Page IconTo Previous Page
Loading...
30
70GS-64S
BLOCK DIAGRAM .
A
A
B
B
C
C
1
2
3
4
+16V
AUDIO
-16V
AUDIO
+140V
IC 707 +5V DIGITAL
T 701
POR 701
ON/ST-BY
POWER ST-BY
CONTROL
+5V
Micro Proc. COMUNICATION
MAIN POWER
M 1000
IR
DETECTOR
&+ 92/
TH 201A
TUNER
SF 201
SAW
SF 202
SAW
IF
IC 201
TDA 4472
IC 1001
ST 10 R 272 L
Micro Proc.
IC 1002
M27C801
EPROM
IC 2401
SDA 5273S
MT TEXT
IF
FM AUDIO
CVBS
PERIPHERICS
AUDIO L/R
M3L
Q
E
E
Q
PO
UN
Q603
Q605
Q604
Q602
H. DRIVE
Q 501 E/W
DRIVE
H. OUT
E/W
OUT
70GS-64S BLOCK DIAGRAM
Micro Proc. COMUNICATION
RGB
C
S-VIDEO
21 PINS
RGB
21 PINS
AV-1
D
IC 6001
VIDEO
PROCESSOR
VPC 3230
COMPONEN
INTERFACE
PROCESSO
OSD
Y
C
Y
L 701
,;
IC 705
IC 706
IC 701
IC 704
IC 703
IC 702
{Value}

D 701...D 704
S 701
17
12
15
14
PTC
C770
R741
SENSOR
8
7
3
4
5
6
1
2
DRIVER
Q 703
Q702
Q701
C705
ADG COIL
D 710
IC 503
R742
I2C
IC2
Page 31

Related product manuals