EasyManua.ls Logo

Sharp AR-M350U - Page 43

Sharp AR-M350U
270 pages
Print Icon
To Next Page IconTo Next Page
To Next Page IconTo Next Page
To Previous Page IconTo Previous Page
To Previous Page IconTo Previous Page
Loading...
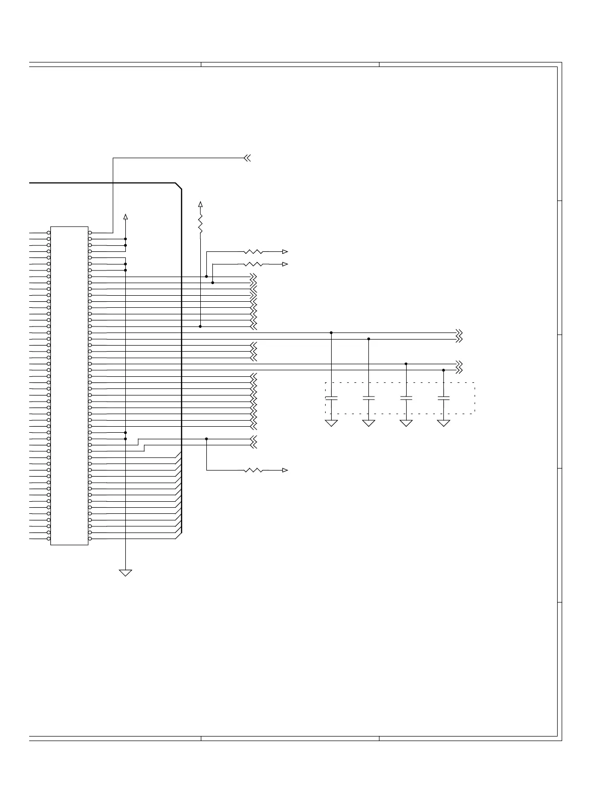
AR-M350U CIRCUIT DIAGRAM 9-25
C
C
D
D
E
E
5
4
3
2
1
FXA11
FXA7
FXA14
FXA19
FXA17
FXA13
FXA10
FXA16
FXA8
FXA20
FXA9
FXA15
FXA12
FXA18
FB_IN 10
FXCS15 8
RTS1 10
FR_KM 11
TXD1 10
WP_FAX 10
FXWE 8
FVCCW 7,12,13,15
RTS0 10
RES_FAX 22
CNCT_FAX 22
TXD0 10
RD/BY 7,10
CTS0 10
FXCS19 8
FXCS14 8
COLDRST 1,2,7
FRDY 13
CTS1 10
FXOE 8
RXD0 10
FXCS16_17 8
RES_MFP_F 22
FXA22 8
FXCS18 8
RXD1 10
FAX_PWON 22
MSW_MON 10,15
VCC
VCC
3.3V
3.3V
VCC
R264 10K
R267 10K
R266 2.2K
CN16
TX25-100P-6ST-H1
51
52
53
55
57
59
61
63
65
67
69
54
56
58
60
62
64
66
68
70
71
72
73
79
80
74
75
76
77
78
81
82
83
84
85
86
87
88
89
90
91
92
93
94
95
96
97
98
99
100
1
2
3
4
5
6
7
8
9
10
11
12
13
14
15
16
17
18
19
20
21
22
23
24
25
26
27
28
29
30
31
32
33
34
35
36
37
38
39
40
41
42
43
44
45
46
47
48
49
50
51
52
53
55
57
59
61
63
65
67
69
54
56
58
60
62
64
66
68
70
71
72
73
79
80
74
75
76
77
78
81
82
83
84
85
86
87
88
89
90
91
92
93
94
95
96
97
98
99
100
1
2
3
4
5
6
7
8
9
10
11
12
13
14
15
16
17
18
19
20
21
22
23
24
25
26
27
28
29
30
31
32
33
34
35
36
37
38
39
40
41
42
43
44
45
46
47
48
49
50
R265
2.2K
C290
22pF
NO ASM
C288
22pF
NO ASM
C289
22pF
NO ASM
C291
22pF
NO ASM
 %(       !" #!$

Related product manuals