EasyManua.ls Logo

Sharp AR-M350U - Page 64

Sharp AR-M350U
270 pages
Print Icon
To Next Page IconTo Next Page
To Next Page IconTo Next Page
To Previous Page IconTo Previous Page
To Previous Page IconTo Previous Page
Loading...
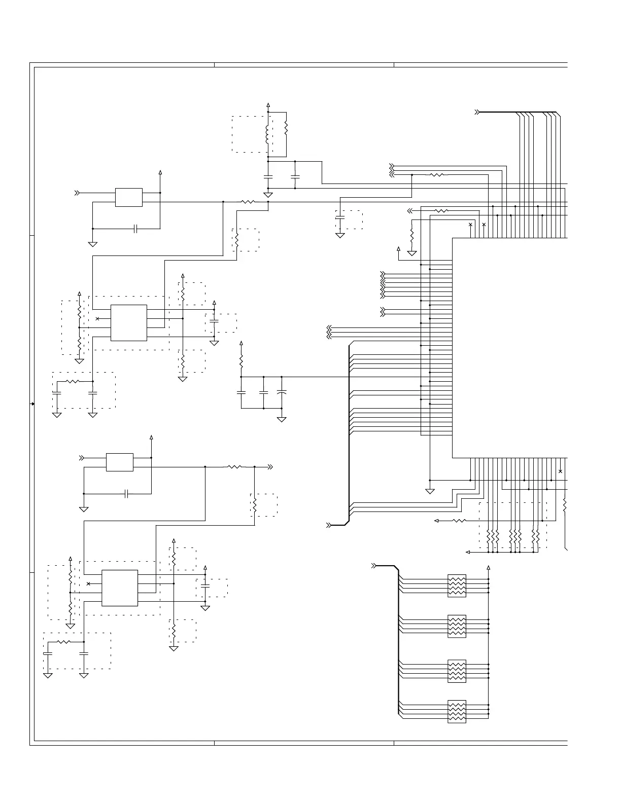
AR-M350U CIRCUIT DIAGRAM 9-46
5
5
4
4
3
3
D
C
B
A
ODATA0
CDADQ4
CDADQ10
RETPMD6
RETPMD14
CDADQ11
RETPMD5
RETPMD1
CDADQ1
RETPMD10
RETPMD12
ODATA6
CDADQ1
RETPMD11
CDADQ9
ODATA4
ODATA5
CDADQ8
CDADQ12
CDADQ15
ODATA7
RETPMD0
RETPMD9
RETPMD13
CDADQ6
RETPMD7
CDADQ3
RETPMD2
ODATA3
RETPMD15
RETPMD8
CDADQ7
CDADQ0
CDADQ5
CDADQ0
ODATA2
RETPMD3
RETPMD4
ODATA1
CDADQ2
CDADQ13
CDADQ14
CLKOFF10,19
IDREQB18,19
XBACK18
DREQ18
RETPMD[15:0]18
BD19
XRETPMCS18
NLRQ18
VIDEO0B19
CDBD
Q
18
CLKOFF10,19
VIDEO1B19
VIDCLK19
XDACK18
CDADQ[15:0]18
SCLKI 18
ODATA[7:0]18,19
XIORD18
NPOR10
VDOUTB19
FSYNC18,19
XIOWR18
3.3V
3.3V
VCC
3.3V
3.3V
3.3V
3.3V
3.3V
VCC
3.3V
3.3V
3.3V3.3V
3.3V
R88
NO ASM
IC17
FS781
NO ASM
1
2
3
4 5
6
7
8
XIN
XOUT
S1
LF VSS
FSOUT
S0
VDD
BR32
1
2
3
4 5
6
7
8
R89
NO ASM
R347 0
BR27
1
2
3
4 5
6
7
8
R33
0
R77
10
BR31
1
2
3
4 5
6
7
8
C93
0.1uF
R78 4.7K
NO ASM
R348 0
BR30
1
2
3
4 5
6
7
8
R79 4.7K
NO ASM
C101
0.1uF
NO ASM
R105
NO ASM
R80 4.7K
NO ASM
R81 4.7K
NO ASM
X5
SG_8002JC 68.5M
68.5MHz
1
2 3
4
CONT
GND OUT
VDD
R82 4.7K
NO ASM
C263
100pF
NO ASM
R92 33
R83 4.7K
NO ASM
R84 4.7K
NO ASM
R99
0
NO ASM
C84
0.1uF
NO ASM
R85 4.7K
NO ASM
L1
BLM11A151SG
NO ASM
1 2
X1
SG_8002JC STC 66.666M
1
2 3
4
CONT
GND OUT
VDD
C83
0.1uF
NO ASM
PM-25
0
IC13
PM-2500
1
2
3
4
5
6
7
8
9
10
11
12
13
14
15
16
17
18
19
20
21
22
23
24
25
26
27
28
29
30
31
32
33
34
35
36
37
38
39
40
41
42
43
44
45
46
47
48
49
50
51
52
53
54
55
56
57
58
59
60
61
62
63
160
159
158
157
156
155
154
153
152
151
150
149
148
147
146
145
144
143
142
141
140
139
138
Vref5Volt
Vddo[1]
Vsso[1]
nCs
nHSync
nlrq
nPor
nRd
nTod
Vddo[2]
Vsso[2]
nWr
VidClk
Vssi[1]
Vddi[1]
nVideo
nVideoN
nVideoP
CpData[0]
Vddo[3]
Vsso[3]
CpData[1]
CpData[2]
CpData[3]
CpData[4]
LoopVss
LoopVdd
Vssi[1]
Vddi[1]
CpData[5]
CpData[6]
Vddo[4]
Vsso[4]
CpData[7]
CpData[8]
CpData[9]
CpData[10]
CpData[11]
CpData[12]
Vddo[5]
Vsso[5]
CpData[13]
CpData[14]
CpData[15]
Data4[0]
Data4[1]
Data4[2]
Vddo[6]
Vsso[6]
Data4[3]
Data4[4]
Data4[5]
Vssi[3]
Vddi[3]
Data4[6]
Data4[7]
OBack4
Vddo[7]
Vsso[7]
ODack4
ODReq4
Data1[0]
TestO
TestI
IDReq2
nLSync
DReq3
Vddo[18]
Vsso[18]
DAck3
BAck3
Vssi[8]
Vddi[8]
Data3[7]
Data3[6]
Data3[5]
Data3[4]
Vddo[17]
Vsso[17]
Data3[3]
Data3[2]
Data3[1]
Data3[0]
Vssa
R25 33
R310 0
R26
0
NO ASM
R87 4.7K
C9
0.1uF
C27
0.1uF
IC3
FS781
NO ASM
1
2
3
4 5
6
7
8
XIN
XOUT
S1
LF VSS
FSOUT
S0
VDD
R23
NO ASM
R21 1K
NO ASM
R22
NO ASM
R28
NO ASM
R29
NO ASM
C26
0.1uF
R32
0
C15
0.1uF
NO ASM
R311 0
C16
0.1uF
NO ASM
C19
0.1uF
NO ASM
R90 1K
NO ASM
C69
0.01uF
+
C75
10uF/16V
C59
0.1uF
R104
NO ASM
[PM-2500]
 ')       !" #!$

Related product manuals