EasyManua.ls Logo

Sharp AR-M550U - Page 48

Sharp AR-M550U
198 pages
Print Icon
To Next Page IconTo Next Page
To Next Page IconTo Next Page
To Previous Page IconTo Previous Page
To Previous Page IconTo Previous Page
Loading...
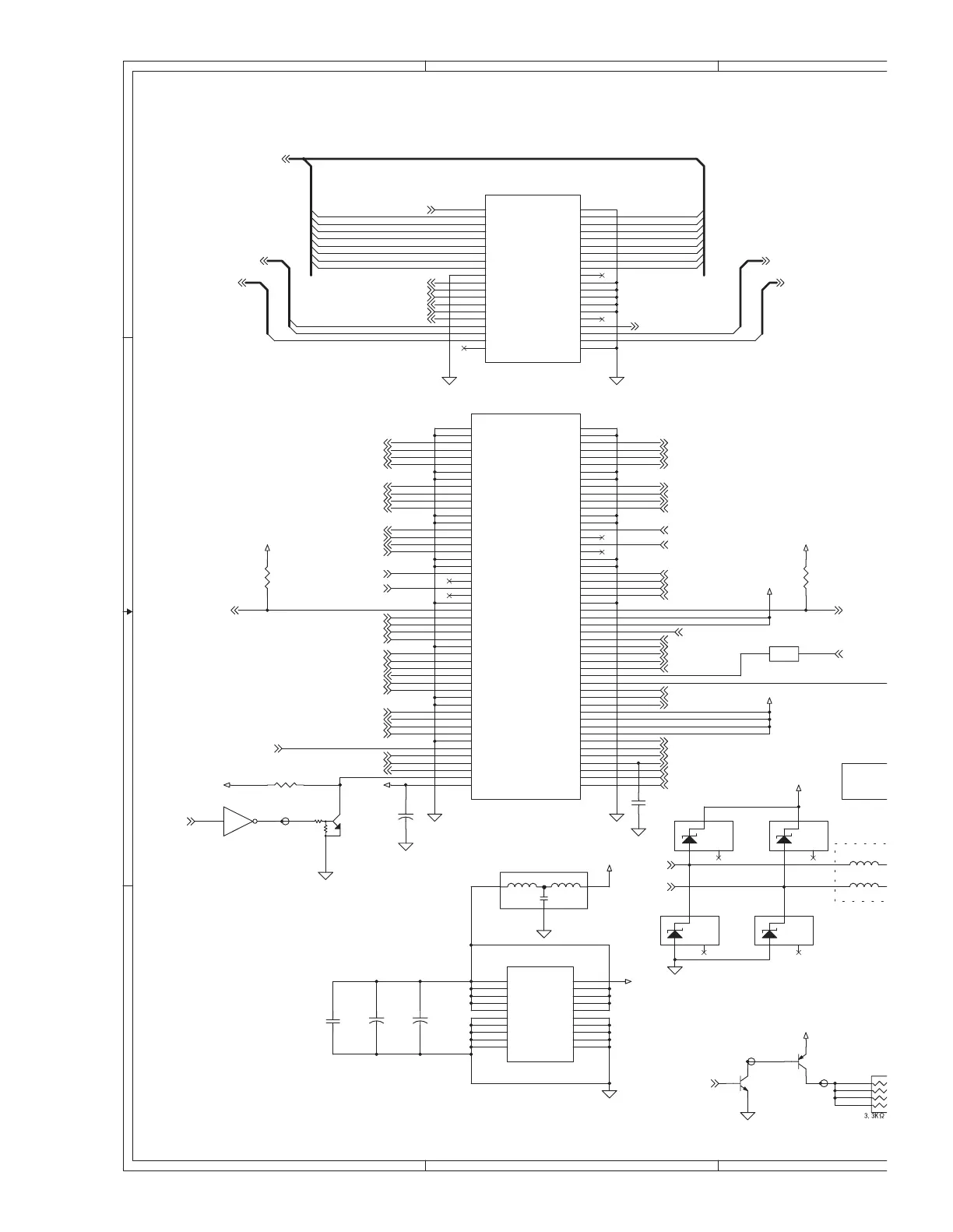
AR-555/550/620/625 MFP CONTROLLER PWB / MFP コントローラ PWB 4 - 25
Normal : HiZ
Sleep : L
(L731,L
7
1-2pin:
CN_DA2
CN_CS1
CN_DD7
CN_DD6
CN_DD5
CN_DD4
CN_DD3
CN_DD2
CN_DD1
CN_DD0
CN_DA1
CN_DA0
CN_CS0
CN_DD8
CN_DD9
CN_DD10
CN_DD11
CN_DD12
CN_DD13
CN_DD14
CN_DD15
VIDEO018
MSW_MON
PWM9
RES_PCU 22
CN_INTRQ26
CN_DACK_26
CN_IORDY26
CN_CBLID_ 26
CN_DMARQ_26
CN_DIOW_26
CN_DD[15:0]26
CN_DIOR_26
CN_DA[2:0]26
CN_RST_26
CN_CS[1:0]26
DCCNT2
CN_DA[2:0] 26
CN_CS[1:0] 26
PCU_VCCW8,9
CN_DTEN
CN_HSYNC
SLCDD0110
SLCDD0010
SLCDD10 10
SLCDD11 10
SLCDD20 10
SLCDD21 10
SLCDD3010
SLCDD3110 SFRAME_P 10
SFRAME_M 10
SM_P10
SM_M10
SLP_M10
SLP_P10
SCP_M 10
SCP_P 10
SLEEP
LCDDIS 10
WAKE_UP 23
LCD_VEE 10
LED_ON
RES_SCN 22
RES_MFP_S 22
S1_DATA1+12
S1_DATA1-12
S1_DATA0+ 12
S1_DATA0- 12
S1_CLK+12
S1_CLK-12
S1_DBL+ 12
S1_DBL- 12
POF22
POF22
SCN_SET9
SCN_VCCW
S2_DATA1+12
S2_DATA1-12
S2_DATA0+12
S2_DATA0-12
S2_CLK+ 12
S2_CLK- 12
S2_DBL+12
S2_DBL-12
TXD_SCN
DTR_SCN
RXD_SCN
DSR_SCN
CN_DSR3
CN_RXD3
VIDEO118
CN_TXD3
CN_DTEN
CN_HSYNC
PROFF_CNT3
P
R
9
PR
O
10
CN_DTR3
PRON_FAX 28
LED_GND 9
CNTFAN_MON18 HDDFAN_MO
N
PRDY9
+12V_FAN 22+12V
VCC
3.3V
+5VS
+12V
3.3V3.3V
VCC
+12V
VCC
Q1
ICP-S1.2
1 2
12
R1120
10K
Q4
DTC114YUA
1
2
3
C1004
100pF
+
C168
47uF/16V
Q13
DTC114EUA
+
C167
47uF/16V
CN701
PS-40PE-D4T2-M1
1 2
3 4
5 6
7 8
9 10
11 12
13 14
15 16
17 18
19 20
21 22
23 24
25 26
27 28
29 30
31 32
33 34
35 36
37 38
39 40
RESET GND
DD7 DD8
DD6 DD9
DD5 DD10
DD4 DD11
DD3 DD12
DD2 DD13
DD1 DD14
DD0 DD15
GND KEY
DMAREQ GND
DIOW GND
DIOR GND
IORDY CSEL
DMACK GND
INTRQ ICCS10
DA1 PDIAG/CBLID
DA0 DA2
CS0 CS1
DASP GND
R1122 10K
1
2
3
4
+
C951
10uF/35V
Q14
DTA114EUA
ICT1650
IC43C
74LCX14MTC
5 6
CN8
TX24-100R-LT-H1
1
2
3
4
5
6
7
8
9
10
11
12
13
14
15
16
17
18
19
20
21
22
23
24
25
26
27
28
29
30
31
32
33
34
35
36
37
38
39
40
41
42
43
44
45
46
47
48
49
50
51
52
53
54
55
56
57
58
59
60
61
62
63
64
65
66
67
68
69
70
71
72
73
74
75
76
77
78
79
80
81
82
83
84
85
86
87
88
89
90
91
92
93
94
95
96
97
98
99
100
GND2
GND2
1_DATA1+
2_DATA1+
1_DATA1-
2_DATA1-
GND2
GND2
2_DATA0+
1_CLK+
2_DATA0-
1_CLK-
GND2
GND2
/2_DBL+
LCDD0+
/2_DBL-
LCDD0-
GND2
GND2
LCDD3+
GND2
LCDD3-
GND2
GND2
CNTFAN_MON
LCDM+
LCDCP1+
LCDM-
LCDCP1-
GND2
POF_SCN
/TXD_SCN
DTR_SCN
/SCNSET
FRDY
SLEEP
GND2
GND2
VIDEO-
/RXD_PCU
VIDEO+
/TXD_PCU
GND2
DCCNT
DTR_PCU
PCU-VCCW
/POF
PWM
+12V1
GND2
GND2
1_DATA0+
2_CLK+
1_DATA0-
2_CLK-
GND2
GND2
/1_DBL+
LCDD1+
/1_DBL-
LCDD1-
GND2
GND2
LCDD2+
GND2
LCDD2-
GND2
GND2
GND2
LCDS+
LCDCP2+
LCDS-
LCDCP2-
GND2
HDDFAN_MON
+3.3V
+3.3V
GND2
/PRON_FAX
/RES_MFP
/RXD_SCN
/DSR_SCN
/RES_SCN
VCCW_SCN
PSSW
LCD-VEE
LCDDIS
WAKEUP
HDD-VCC
HDD-VCC
HDD-VCC
HDD-VCC
HSYNC
DSR_PCU
PAGE
/MSWOFF
RES_PCU
PROFF_CNT
NC
CN702
PS-20PE-D4T2-M1
12
34
56
78
910
1112
1314
1516
1718
1920
GND2GND2
GND2GND2
GND2GND2
GND2GND2
GND2GND2
+5V1+5V1
+5V1+5V1
+5V1+5V1
+5V1+5V1
+5VS+5V1
L732
MMZ1608D121B
T
NO A
1
2
D27
RB451F
2
1
3
D29
RB451F
2
1
3
L731
MMZ1608D121B
T
NO A
1
2
ICT2072
D26
RB451F
2
1
3
D28
RB451F
2
1
3
R1121
10K
ICT2073
L733 DSS6NZ82A103Q55B
1
2
3
C172
0.1uF
5
5
4
4
3
3
D
C
B
A
MFP CONTROL PWB (ENGINE I/F CN)

Other manuals for Sharp AR-M550U

Related product manuals