EasyManua.ls Logo

Sharp AR-M550U - Page 64

Sharp AR-M550U
198 pages
Print Icon
To Next Page IconTo Next Page
To Next Page IconTo Next Page
To Previous Page IconTo Previous Page
To Previous Page IconTo Previous Page
Loading...
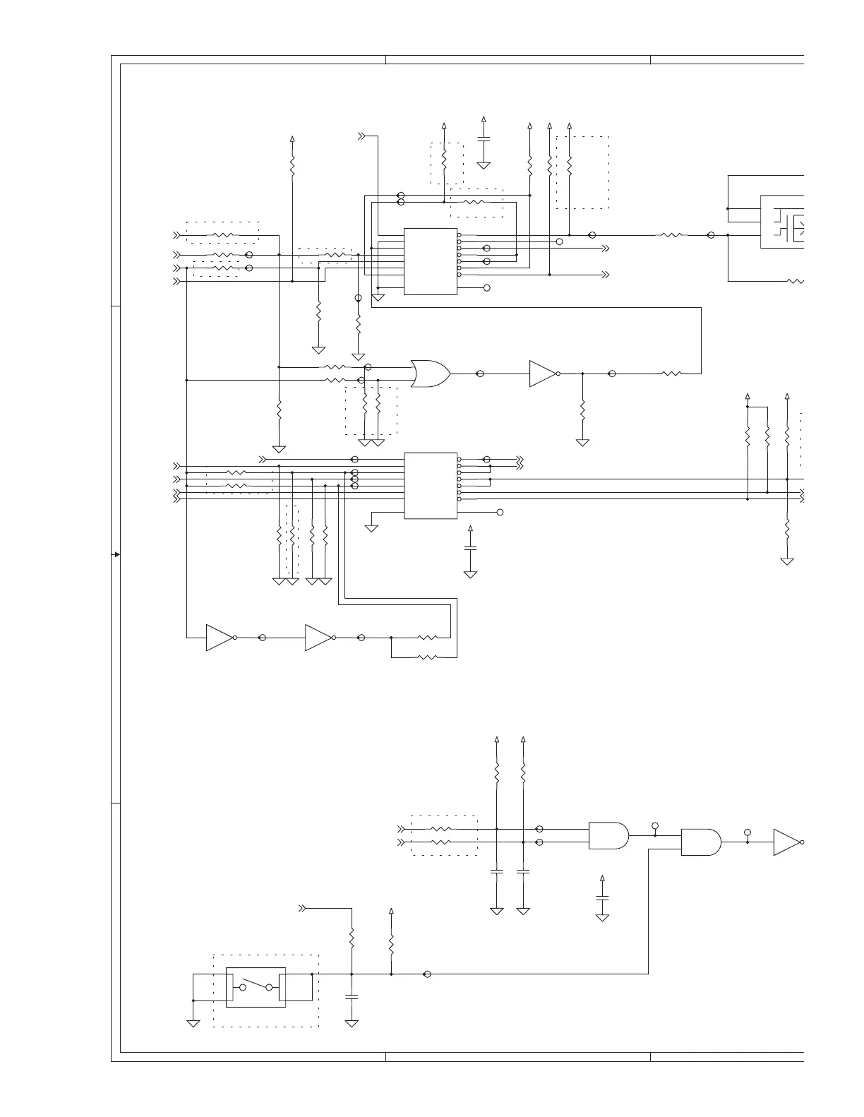
AR-555/550/620/625 MFP CONTROLLER PWB / MFP コントローラ PWB 4 - 41
5
5
4
4
3
3
D
C
B
A
MFP CONTROL PWB (RESET / POWER)
SCNRST10
RES_MFP_S14
TDPOF 1,9,23
POF14
RES_PCU 14
PCURST10,16
EXTRST9,11
+12VFAN9
IORESET19
SFT_RST10 SFT_RST_
SFT_RST_
CNCT_FAX28
FAX_PWON28
FAXRST10 RES_FAX 28
RES_MFP_F28
3.3V
VCC
VCC
VCC
VCC VCC
VCC
VCC
3.3V
3.3V
3.3V
+12V
3.3V
ICT1075
ICT2091
ICT407
R1219 0
ICT999
R222 0
NO ASM
ICT2092
ICT1347
ICT2094
ICT2062
IC43B
74LCX14M
T
3
ICT1346
R1218 4.7K
NO ASM
ICT998
R223 2.2K
ICT2095
R247 22
NO ASM
R865 0
NO ASM
ICT627
R11980
NO ASM
ICT1348
R863 4.7K
R245 10K
R1203 1K
IC45
TD62503F
1
2
3
4
5
6
7
16
15
14
13
12
11
10
8 9
IN1
IN2
IN3
IN4
IN5
IN6
IN7
OUT1
OUT2
OUT3
OUT4
OUT5
OUT6
OUT7
COM-E NC
C204
0.1uF
R218 2.2K
NO ASM
ICT2093
R1217 0
C196
0.1uF
R248 2.2K
R1216 4.7K
R227 4.7K
R228 4.7K
ICT629
R1211 0
R1213 0
ICT496R229 0
NO ASM
R1167 56K
NO ASM
R864 4.7K
ICT749
ICT494
ICT628
Q16
TPC6102
1
2
3
D
D
G
R1176 100
R1209 0
NO ASM
R249 10K
R246 10K
R1208 4.7K R1202 4.7K
ICT1689
IC44
TD62503F
1
2
3
4
5
6
7
16
15
14
13
12
11
10
8 9
IN1
IN2
IN3
IN4
IN5
IN6
IN7
OUT1
OUT2
OUT3
OUT4
OUT5
OUT6
OUT7
COM-E NC
R221 4.7K
R1204 10K
IC8D
74LCX14MTC
9 8
R219 0
NO ASM
IC8B
74LCX14MTC
3 4
ICT495
ICT1690
R866 22
NO ASM
C202
0.1uF
R1210 4.7K
IC46C
74LCX08MTC
9
10
8
ICT2085
SW1
B3SN-3012
NO ASM
1
2
3
4
R1235 0
C1029
1000pF
R237 10K
R220 0
R1212 0
R1214 0
NO ASM
R1178
ICT997
R1215 0
NO ASM
IC747D
74LCX32MTC
12
13
11
IC46D
74LCX08MTC
12
13
11
C200
1000pF
ICT1383
ICT1110
IC64F
74LCX14MTC
13 12
C203
1000pF
ICT1797
ICT1111

Other manuals for Sharp AR-M550U

Related product manuals