EasyManua.ls Logo

Sharp CD-BK2100V - Page 24

Sharp CD-BK2100V
72 pages
Print Icon
To Next Page IconTo Next Page
To Next Page IconTo Next Page
To Previous Page IconTo Previous Page
To Previous Page IconTo Previous Page
Loading...
CD-BK2100V
– 24 –
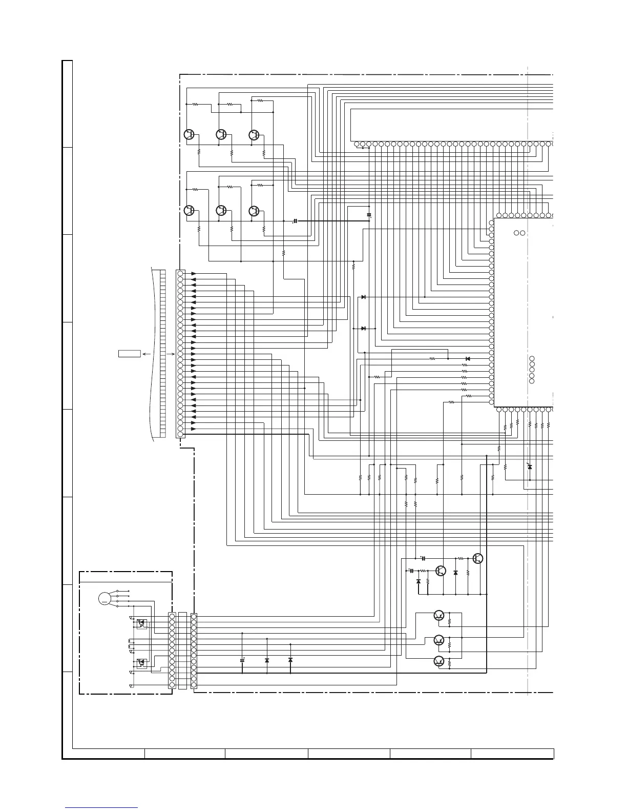
Figure 24 SCHEMATIC DIAGRAM (5/13)
A
B
C
D
E
F
G
H
1
23456
• NOTES ON SCHEMATIC DIAGRAM can be found on page 14.
9
89
88
87
86
85
84
83
82
82
81
81
80
79
78
77
76
75
74
73
72
71
70
69
68
67
66
65
64
63
62
61
60
59
58
57
56
55
54
53
52
51
50
50
49
49
48
48
47
47
46
46
45
44
43
42
4
AC RLY _C
O
SP_RLY
P19
P20
P21
P22
P24/MOV VOL CONT OPEN
P25/SPN B
DIST_OUT/SW OUT/SPN A
MIC IN O
FPB (R_REC)
TI RUN
FPA (F-REC)
P23/MOV VOL CONT CLOSE
CD CLAMP SW
T_SOL 2
G
VLOAD
P12
P13
P14
P15/DIST0
P16/DIST1
P17/DIST2
P18/DIST3
KOK LATCH L
T2 PLAY SW_B
T1 PLAY SW_A
SP DET
VDD
TIMER LED
T_MOTOR
T_SOL 1
SMUTE
P11
P10
P9
P8
P7
P6
P5
P4
P3
P2
P1
G15
G14
G13
G12
M_+10V
63HZ
10kHZ
S_MUTE
MIC IN
KOK. LATCH
SPN_A
SPN_B
TO MAIN PWB
P27 10-H
F_REC
GND
T1 PLAY
T1 RUN
R_REC
SOL1
SOL2
+MTR
+5V
T2 RUN
T2 PLAY
SP DET
P25
P24
P23
G15
G14
G13
G12
AC_RLY CON
SP_RLY
-VF
VF2
VF1
UN_SW 5V
+5V
DI
CE
DO
CLK
SPAN_LCH
SPAN_RCH
A_+10V
-20dB ATT
T_T1 T2
T_BIAS
REC/PLAY
TUN_SM
D_GND
F
10V
10V
10V
0V
0V
0V
F
F
G11
P01
P02
P03
P04
P05
P06
P07
P08
P09
P10
P11
P12
P13
P14
P15
P16
P17
P18
P19
P20
P21
P22
1
2
3
4
5
6
7
12
13
11
10
9
8
T2 RUN
1
17
181920
29
303132333435
36
373839404142434445
46
47
48
49
50
51
52
53
565758
+B
+B
+B
+B
+B
+B
+B
29
1
CNP701
2
3
4
5
1
7
8
9
6
12
13
14
15
11
17
18
19
10
16
22
23
24
25
21
27
28
29
20
26
1
2
3
4
5
6
7
12
13
11
10
9
8
- -
B
A
+
FC702
M
TAPE MECHANISM PWB-E
MM1
TAPE
MOTOR
SOLM1
SOLENOID
SOLM2
SOLENOID
SWM2
T2 PLAY
SWM4
R.PLAY
SWM1
T1 PLAY
SWM3
F.PLAY
PH1
PH2
RS720
100K
Q710
KTC3199 GR
Q711
KTC3199 GR
RS721
100K
RS722
100K
RS725
1K
RS724
1K
RS723
1K
R701
100K
Q701
KTC3199 GR
R704
100K
Q702
KTC3199 GR
R716
100K
Q703
KTC3199 GR
R705
1K
R702
1K
R719
1K
R724
33
R791
10K
R713
10K
CNP704
FC701
CNP702
C719
47/25
D712
1SS133
D713
1SS133
R714 10K
R712 10K
R715 10K
R717
10K
R718
10K
R732
68K
D707
1SS133
D710
1SS133
C715
22/50
FL701
FL DISPLAY
R794 1K
R793 1K
R792 1K
D752 1SS133
R740 1K
R741 1K
R742 1K
R744
1K
R743
1K
R747
1K
R748
1K
R751 1K
R750 1K
R753 1.8K
R754 2.2K
R755 2.2K
R756 2.2K
R7
58
1K
C720
Q707
KTC3199 GR
R739
470K
R738
1K
D715
1SS133
R736
10K
R737
10K
R752
10K
Q708
KTA1273 Y
Q705
KTA1271 Y
Q704
KTA1271 Y
Q706
KTC3199 GR
R735
470K
D714
1SS133
R734
1K
C717
2.2/50
C716
2.2/50
R777
10K
R733
68K
Q712
KTC3199 GR
LED722
4204SRT7
R749
10K
R746
10K
R720
10K
I
C
IX0
3
SY
S
MICROC
O
C709
47/50

Related product manuals