EasyManua.ls Logo

Sharp CD-DH790N - Page 25

Sharp CD-DH790N
86 pages
Print Icon
To Next Page IconTo Next Page
To Next Page IconTo Next Page
To Previous Page IconTo Previous Page
To Previous Page IconTo Previous Page
Loading...
CD-DH790N
6 – 5
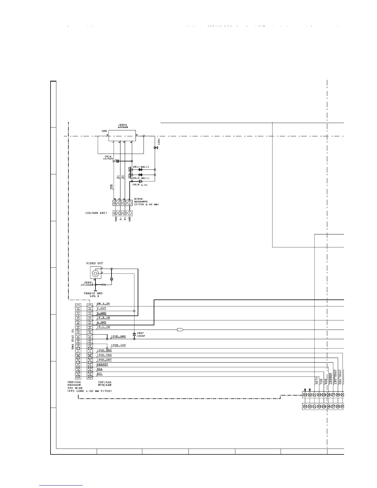
Figure 6-4: MAIN SCHEMATIC DIAGRAM (4/6)
TO SERVO PWB
C695
0.1u
FB691
LN-0061
SIDE ENTRY
A
B
C
D
E
F
G
H
1
23456

Other manuals for Sharp CD-DH790N

Related product manuals