EasyManua.ls Logo

Sharp CD-DH790N - Page 34

Sharp CD-DH790N
86 pages
Print Icon
To Next Page IconTo Next Page
To Next Page IconTo Next Page
To Previous Page IconTo Previous Page
To Previous Page IconTo Previous Page
Loading...
CD-DH790N
6 – 14
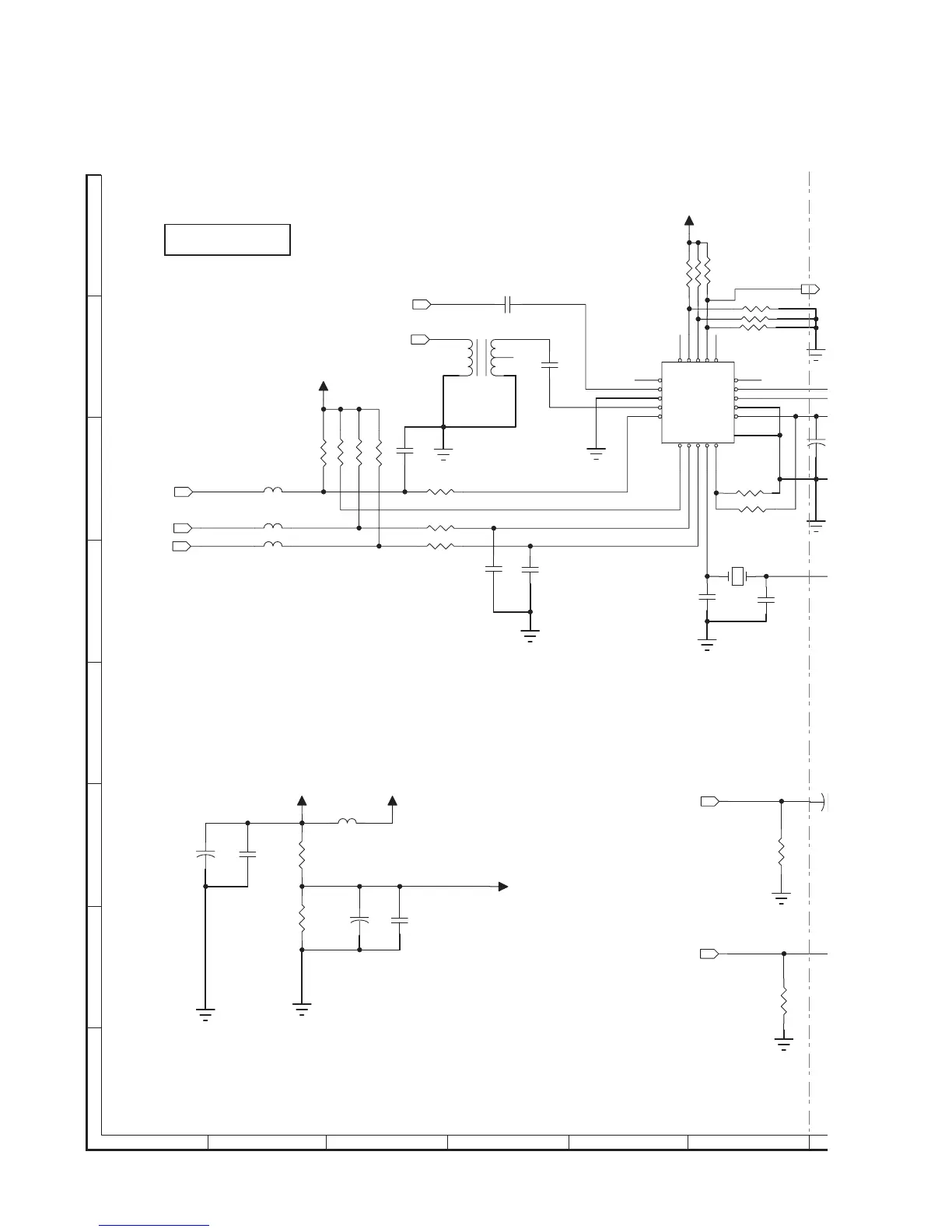
Figure 6-13: SERVO SCHEMATIC DIAGRAM (1/6)
R71 22R
R73 22R
R72 10K(NC)
R69 22R
R74
10R
FB88
300RH
FB90
300RH
FB91
300RH
C51
33pF(NC)
C52
33pF(NC)
C53
22pF
C54
22pF
C490.47uF
1
NC
2
FMI
3
FRGND
4
AMI
5
RST
6
SEN
7
SCLK
8
SDIO
9
RCLK
10
VIO
11
VDD
12
GND
13
ROUT
14
LOUT
15
NC
16
NC
17
P3
18
P2
19
P1
20
NC
21
GND
U6
SI4703
T1
AMT
R11
10K
R68
10K
R181
10K(NC)
R182
10K(NC)
C47
30pF
R6210K(NC)
R6310K
R64
10K(NC)
EC4220uF
Y3
32.768K
R61 10K
R60
10K(NC)
R59 10K(NC)
C115
1000PF
T-RCLK
T-SDIO
T-RST
T-SEN
FMI
AMI
GND
GND
GND
T3V3
GND
GND
T3V3
GND
X
TUN-RST
CLOCK
DATA
R82
100k
R166100k
4.7uF
4
GND
GND
TUNER-R
TUNER-L
R125
10K
R133
10K
C166
0.1uF
L30
300RH
L0603
C1670.1uF
C165
100uF
C114100uF
GND
GND
A9V
+10V
VER
SERVO PWB-B
A
B
C
D
E
F
G
H
1
23456

Other manuals for Sharp CD-DH790N

Related product manuals